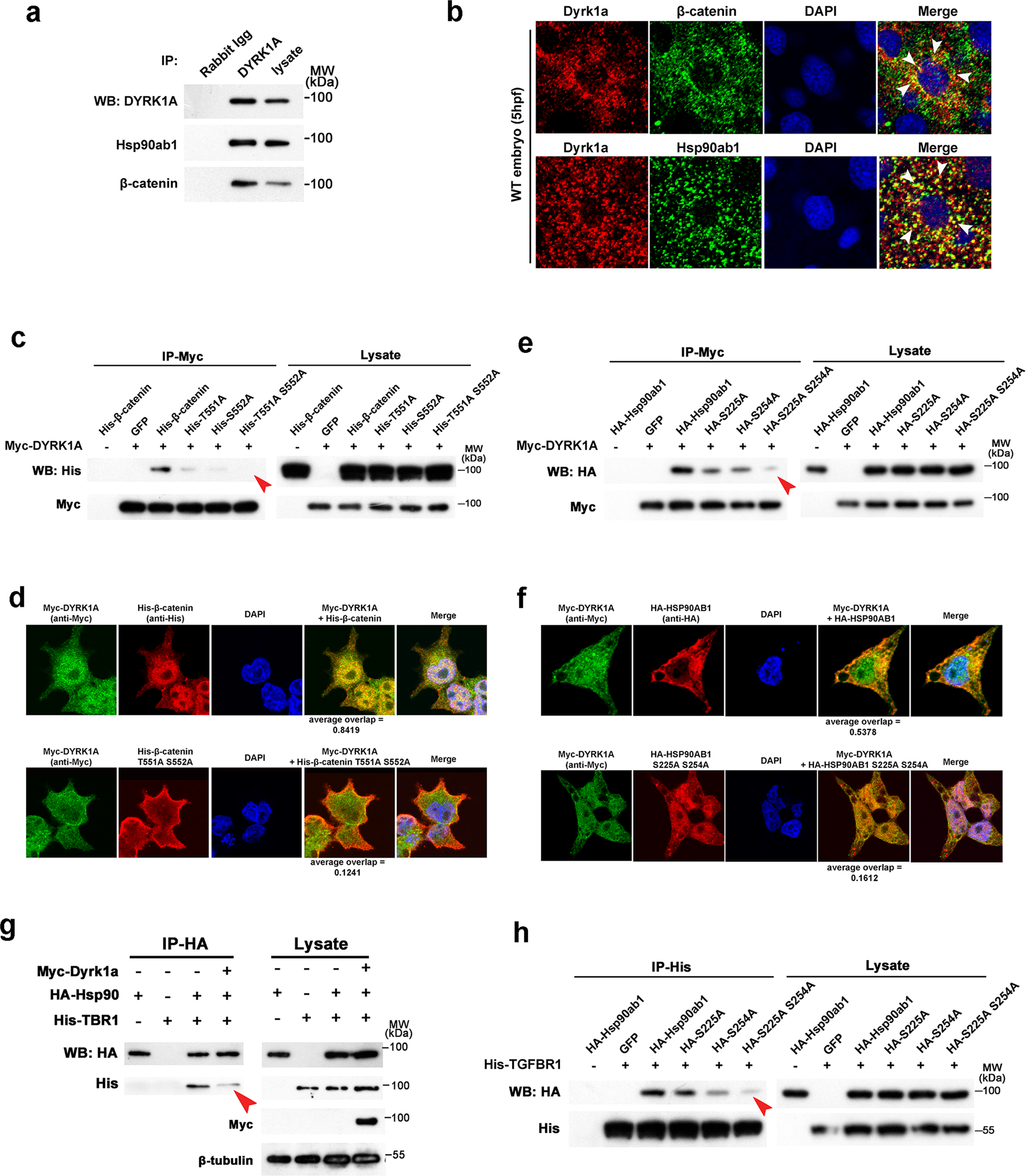
Fig. 3: Phosphorylation sites of β-catenin and Hsp90ab1 are required for its interaction with DYRK1A and signaling transduction.
From: Embryonic organizer formation disorder leads to multiorgan dysplasia in Down syndrome

a Co-immunoprecipitation (Co-IP) of endogenous DYRK1A and β-catenin/Hsp90ab1 in zebrafish embryos. b Co-localization of DYRK1A and β-catenin/Hsp90ab1 in the zebrafish embryo. Arrowheads indicate colocalized sites. c Co-IP shows the interaction of DYRK1A with β-catenin is abolished by T551A and S552A mutation. d Immunofluorescence analysis in HEK293 cells shows the reduced localization of β-catenin T551A and S552A mutant with DYRK1A. e Co-IP shows the interaction of DYRK1A with Hsp90ab1 is impaired by S225A and S254A mutation. f Immunofluorescence analysis in HEK293 cells shows that Hsp90ab1 S225A and S254A mutant is less co-localized with DYRK1A. g Co-IP/western blot analysis in HEK293 cells shows that DYRK1A overexpression decreases the protein–protein interaction between Hsp90ab1 and TGF-β receptor. h Hsp90ab1 S225 and S254 sites are required for its interaction with the TGF-β receptor. Red arrowheads in (c, e, g, h) indicate the decreased interaction of proteins.