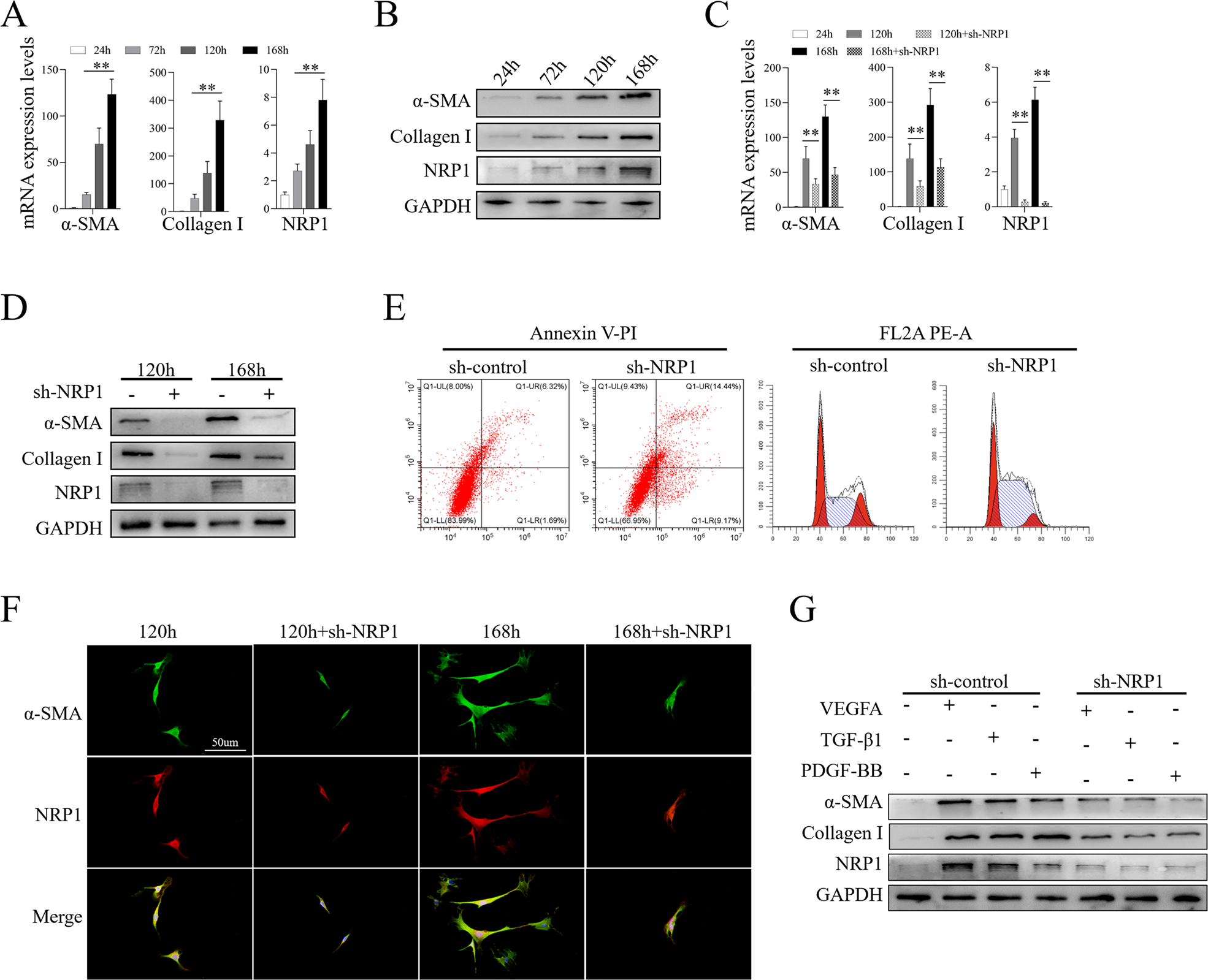
Fig. 2: NRP1 was required for the mouse primary HSCs’ activation.
From: USP9X-mediated NRP1 deubiquitination promotes liver fibrosis by activating hepatic stellate cells

A, B. HSCs isolated from mice were cultured in vitro for 24 h, 72 h, 120 h, or 168 h. A qRT-PCR analysis of α-SMA, collagen I and NRP1 in activated primary HSCs. B WB results of α-SMA, collagen I and NRP1 in activated primary HSCs. C–G Primary HSCs were transfected with NRP1 shRNA (sh-NRP1) or control sequence (sh-control) for 72 h, following 48 h of in vitro culture. The expression of NRP1, α-SMA, and collagen I was evaluated by qRT-qPCR (C) and WB (D). E Apoptosis and the cycle of primary HSC cells were detected by flow cytometry, after NRP1 shRNA or control shRNA transfection. The percentages of cell numbers in G0/G1, S and G2/M stages were 32.82%, 48.91% and 18.26% (sh-control), 27.40%, 66.20% and 6.40% (sh-NRP1), respectively. F The co-expression of α-SMA (green) and NRP1 (red) in HSCs was observed by immunofluorescence. G Primary HSCs were treated with PDGF-BB (20 ng/mL), TGF-β1 (5 ng/mL) and VEGFA (5 ng/mL) to accelerate activation, while transfected with NRP1 shRNA or control shRNA. The expression levels of collagen I and α-SMA were assessed by WB. The obtained data have been represented as mean ± SD. *P < 0.05; **P < 0.01.