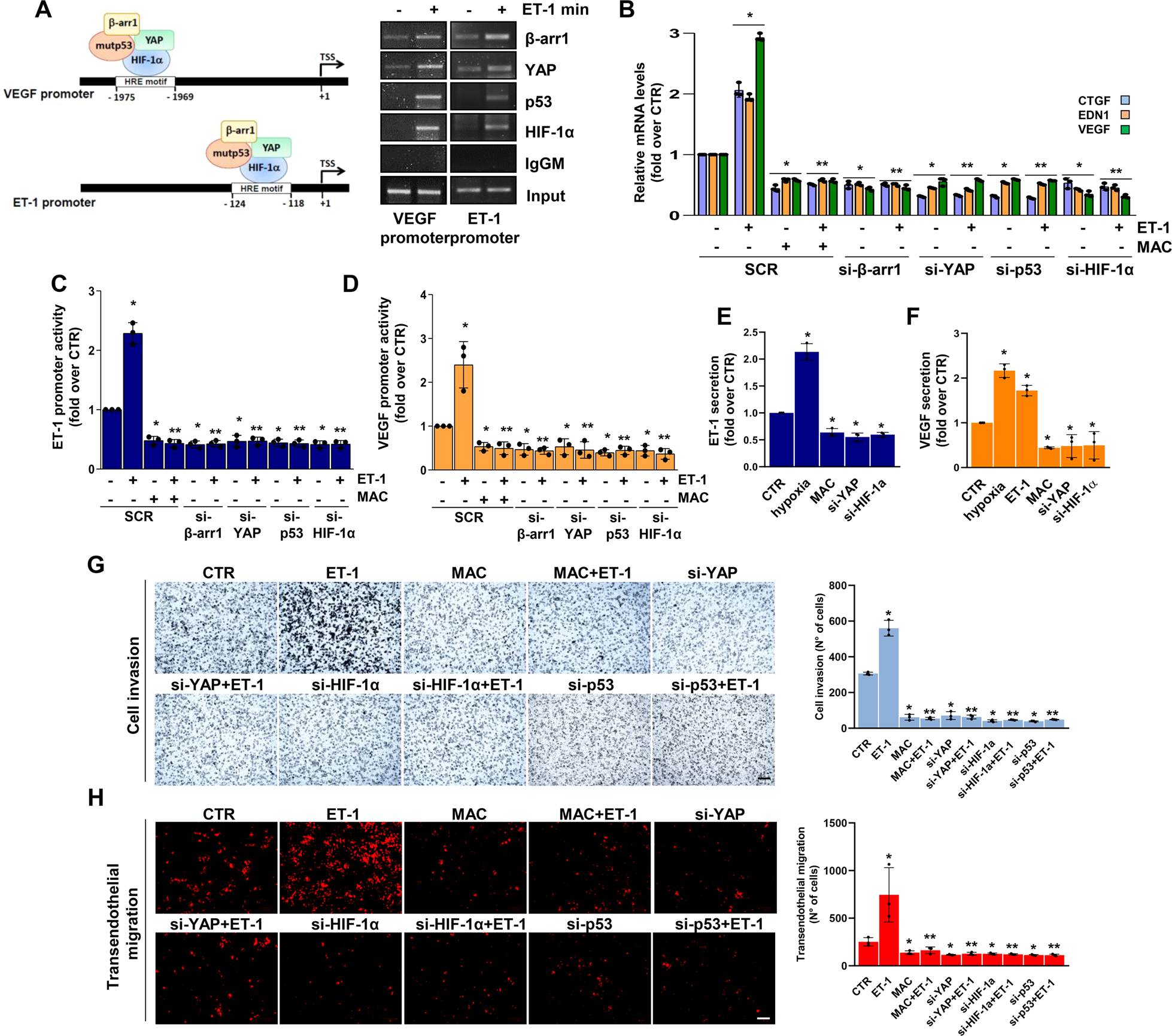
Fig. 3: mutp53/YAP engages HIF-1α to mediate the ET-1-induced transcriptional cooperation that promotes HG-SOC cell invasion and transendothelial migration.

A The recruitment of β-arr1, YAP and p53 on the HIF-1α binding motif (HRE motif) in the VEGF and ET-1 promoters of PMOV10 cells stimulated with ET-1 for 2 h was measured by chromatin immunoprecipitation (ChIP) followed by PCR. Anti-IgG mouse Ab (IgGM) was used as a control for all ChIP reactions. B qRT-PCR analysis of YAP/HIF-1α mRNA target genes in PMOV10 cells stimulated with ET-1 and treated with MAC for 24 h or silenced for β-arr1, YAP, p53 and HIF-1α for 72 h. Bars are means ± SD (*p < 0.0007 vs. CTR; **p < 0.0002 vs. ET-1; n = 3). C, D ET-1 (C) and VEGF (D) promoter activity in PMOV10 cells silenced as in B, cotransfected with ET-1 or VEGF promoter-luc constructs, and treated with ET-1 and/or MAC for 24 h. Bars are means ± SD (*p < 0.02 vs. CTR; **p < 0.004 vs. ET-1; n = 3). E, F ELISA for ET-1 (E) and VEGF (F) released by PMOV10 cells with or without YAP or HIF-1α silencing for 72 h and stimulated with ET-1 or hypoxia or treated with MAC for 24 h. Bars are means ± SD (*p < 0.05 vs. CTR; n = 3). G Invasion assay of PMOV10 cells stimulated or not with ET-1, treated with MAC for 24 h, or transfected with SCR, si-YAP, si-HIF-1α or si-p53 for 72 h. Representative images of invading cells were photographed (scale bar: 100 µm, magnification 20X) (left panels) or counted (right graph). Bars are means ± SD (*p < 0.0007 vs. CTR; **p < 0.0002 vs. ET-1; n = 3). H Transendothelial migration assay of PMOV10 cells silenced or not for YAP, HIF-1α or p53 for 72 h and stimulated with ET-1 and/or MAC for 24 h. Representative images of transmigrated cells were photographed (scale bar: 100 µm, magnification 20X) (left panels) or counted (right graph). Bars are means ± SD (*p < 0.05 vs. CTR; **p < 0.03 vs. ET-1; n = 3).