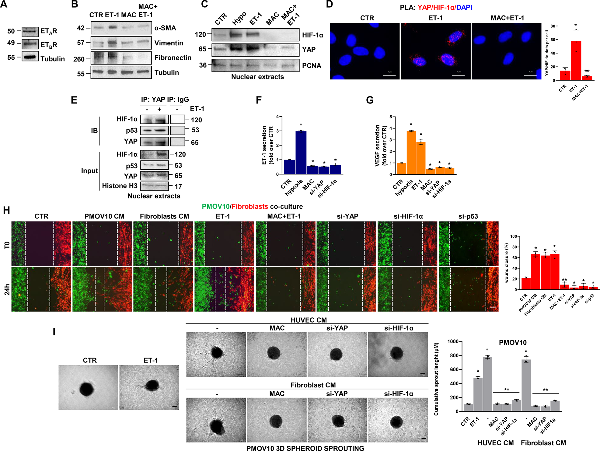
Fig. 5: The ET-1-triggered p53/YAP/HIF-1α circuit mediates HG-SOC/activated fibroblast interplay.

A IB analysis for ETAR and ETBR protein expression in total extracts of human fibroblasts. Tubulin is used as a loading control. B IB analysis for α-SMA, vimentin and fibronectin in total extracts of fibroblasts stimulated with ET-1 and/or MAC for 24 h. Tubulin is used as a loading control. C IB analysis of YAP and HIF-1α protein expression in nuclear extracts of fibroblasts stimulated with ET-1 and/or MAC or hypoxia for 2 h. PCNA was used as a loading control. D Representative images of PLA detection of protein complexes containing YAP and HIF-1α (red signals) in ET-1-stimulated fibroblasts and/or treated with MAC for 2 h. Nuclei are stained in blue (DAPI). (scale bar: 10 µm, magnification 64X). The right graph shows the PLA quantification. Bars are means ± SD (*p < 0.02 vs. CTR; **p < 0.006 vs. ET-1; n = 3). E Nuclear extracts of fibroblasts stimulated with ET-1 for 2 h were IP for YAP using anti-YAP or anti-IgG and IB using anti-YAP, anti-p53 and anti-HIF-1α. Histone H3 represents the loading control. Representative images of blots of 3 independent experiments are shown in A-C, and E. F, G ELISA for ET-1 (F) and VEGF (G) released by fibroblasts silenced or not silenced for YAP or HIF-1α and stimulated with ET-1 or hypoxia or treated with MAC for 24 h. Bars are means ± SD (*p < 0.0006 vs. CTR; n = 3). H Cocultured cells with or without YAP, HIF-1α or p53 silencing for 72 h were stained green (PMOV10) and red (fibroblasts) and then treated with ET-1 and/or macitentan or with PMOV10 CM or fibroblast CM for 24 h. Representative images of cells were photographed at T0 and upon treatment for 24 h (scale bar: 100 µm, magnification 20X). The right graph indicates the percentage of gap closure. Bars are means ± SD (*p < 0.0007 vs. CTR; **p < 0.0004 vs. ET-1; n = 3). I Representative images of 3D PMOV10 spheroids sprouting into the surrounding matrix upon stimulation with exogenous ET-1, HUVEC CM or fibroblast CM for 48 h, or upon stimulation with CM from fibroblasts or HUVEC treated with macitentan or silenced for YAP or HIF-1α (scale bar: 100 µm, magnification 10X). Right graph, quantification of cumulative sprout length (µM). Bars are means ±SD (*p < 0.0002 vs. CTR; **p < 0.0002 vs. HUVEC CM- or fibroblast CM-treated cells; n = 3).