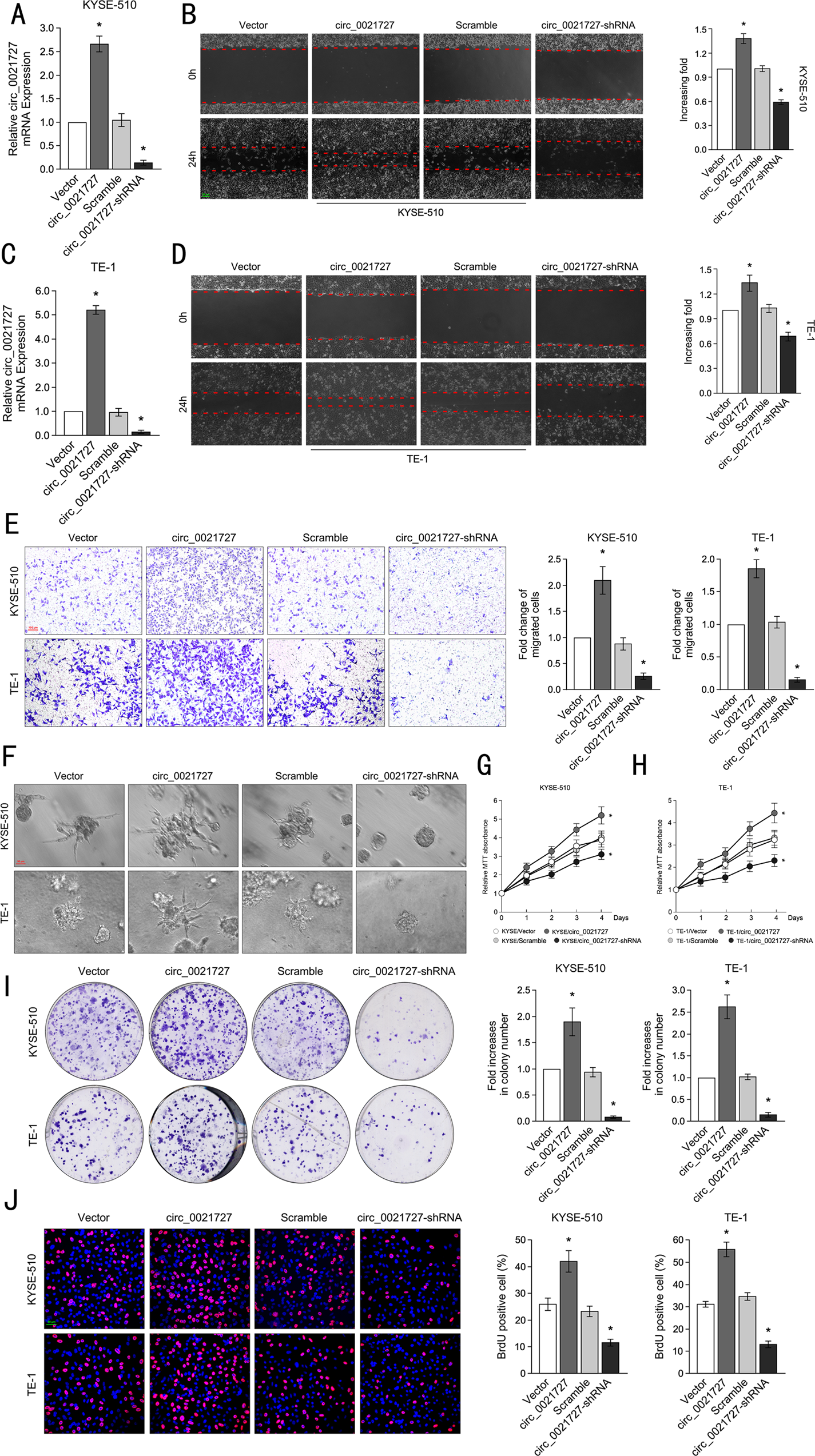
Fig. 2: Hsa_circ_0021727 promotes the migration, invasion, and proliferation of ESCC cells in vitro.

A and C qRT-PCR detection of the expression efficiency of hsa_circ_0021727 after cell transfection. B and D Wound healing assays for the migration ability of KYSE510 and TE-1 cells after cell transfection. E Transwell assays examining the invasive ability of KYSE510 and TE-1 cells after transfection of the hsa_circ_0021727 overexpression or knockdown vectors. F Three-dimensional (3D) spheroid invasion assays showing the effects of hsa_circ_0021727 on the growing antennae of KYSE510 and TE-1 cells. G and H MTT assays detecting the proliferation of KYSE510 and TE-1 cells after transfection of hsa_circ_0021727 overexpression or knockdown vectors. I Colony formation assays examining the proliferative capacity of KYSE510 and TE-1 cells transfected with hsa_circ_0021727 overexpression or knockdown lentiviral vectors. J EdU immunofluorescence assays detecting the proliferative capacity of KYSE510 and TE-1 cells. Values are expressed as the means ± SD; *P < 0.05.