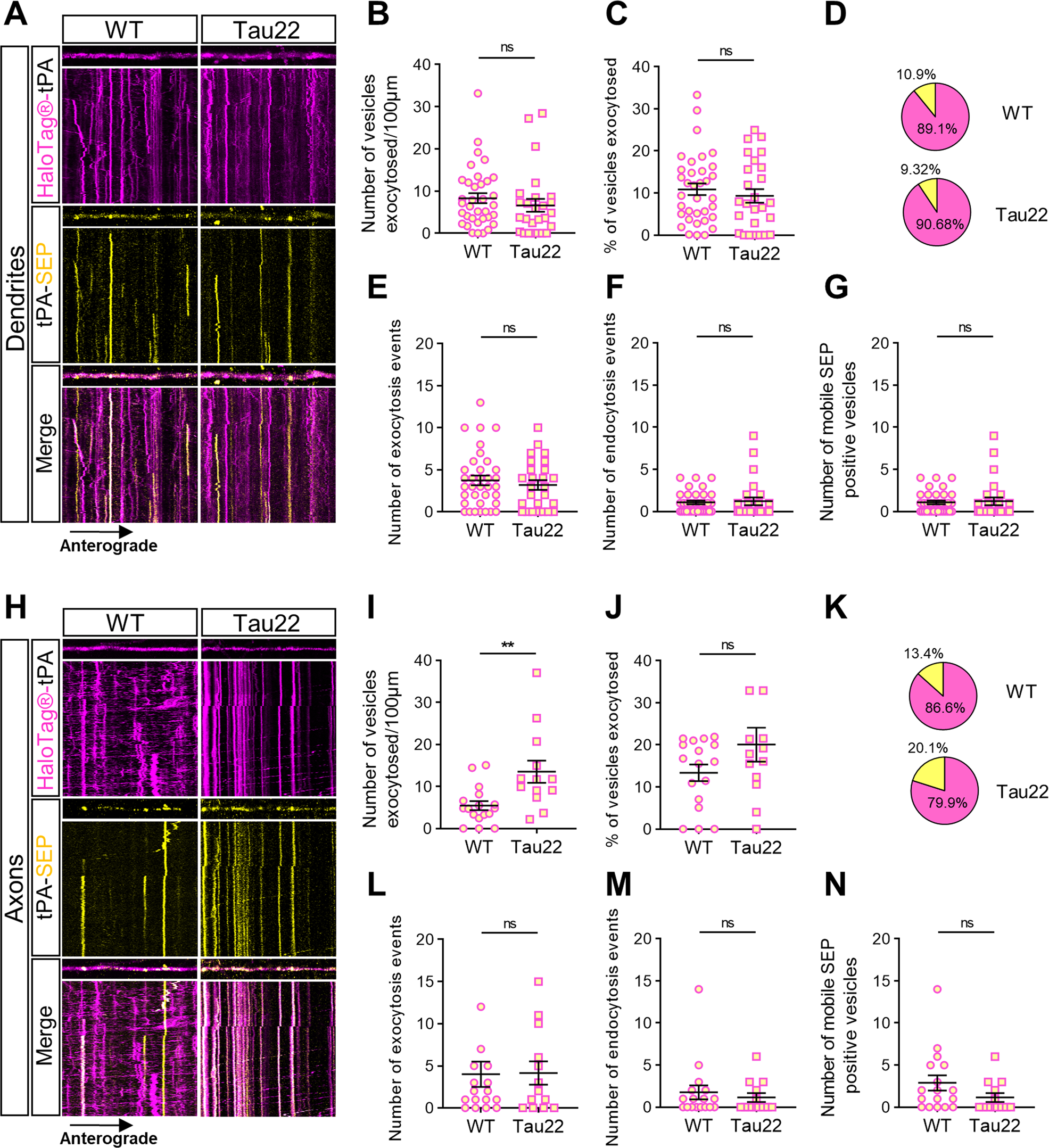
Fig. 8: Tauopathy increases exocytosis of axonal tPA.

A, H Representative stacks of processes time lapse and their associated kymographs displaying HaloTag®-tPA-SEP in WT and Tau22 neurons in dendrites (A) and in axons (H). All processes shown in (A, H) measure 40 µm, and all kymographs represent 40 µm horizontally and 10 min vertically. B Number of vesicles exocytosed per 100 µm in dendrites. C Number of vesicles exocytosed (SEP positive) as the ratio of the total pool of tPA vesicles (TMR-HaloTag® positives) on dendrites. D Pie charts representing the percentage of exocytosed HaloTag-tPA-SEP vesicles (SEP positive, in yellow) and intracellular HaloTag-tPA-SEP vesicles (SEP negative, in magenta) in dendrites. E, F Number of tPA-SEP exocytosis (E) and endocytosis (F) events observed in basal conditions. G Number of dendritic motile tPA-SEP positives vesicles. (B–G) WT n = 20 and Tau22 n = 19 (C, D) from 3 independent cultures. I Number of vesicles exocytosed per 100 µm in axons. J Number of vesicles exocytosed (SEP positive) as ratio of the total pool of tPA vesicles (TMR-HaloTag® positives) on axons. K Pie charts representing the percentage of exocytosed HaloTag-tPA-SEP vesicles (SEP positive, in yellow) and intracellular HaloTag-tPA-SEP vesicles (SEP negative, in magenta) in axons. L, M Number of tPA-SEP exocytosis (L) and endocytosis (M) events observed in axons in basal conditions. N Number of axonal motile tPA-SEP positives vesicles. I–N WT n = 14 and Tau22 n = 13 (C, D) from 3 independent cultures. B–G, I–K Samples were drawn from at least three independent experiments. Statistical tests: two-tailed Mann–Whitney test, **p < 0.01, ns not significant. Kymograph scales: x = 40 µm, y = 10 min.