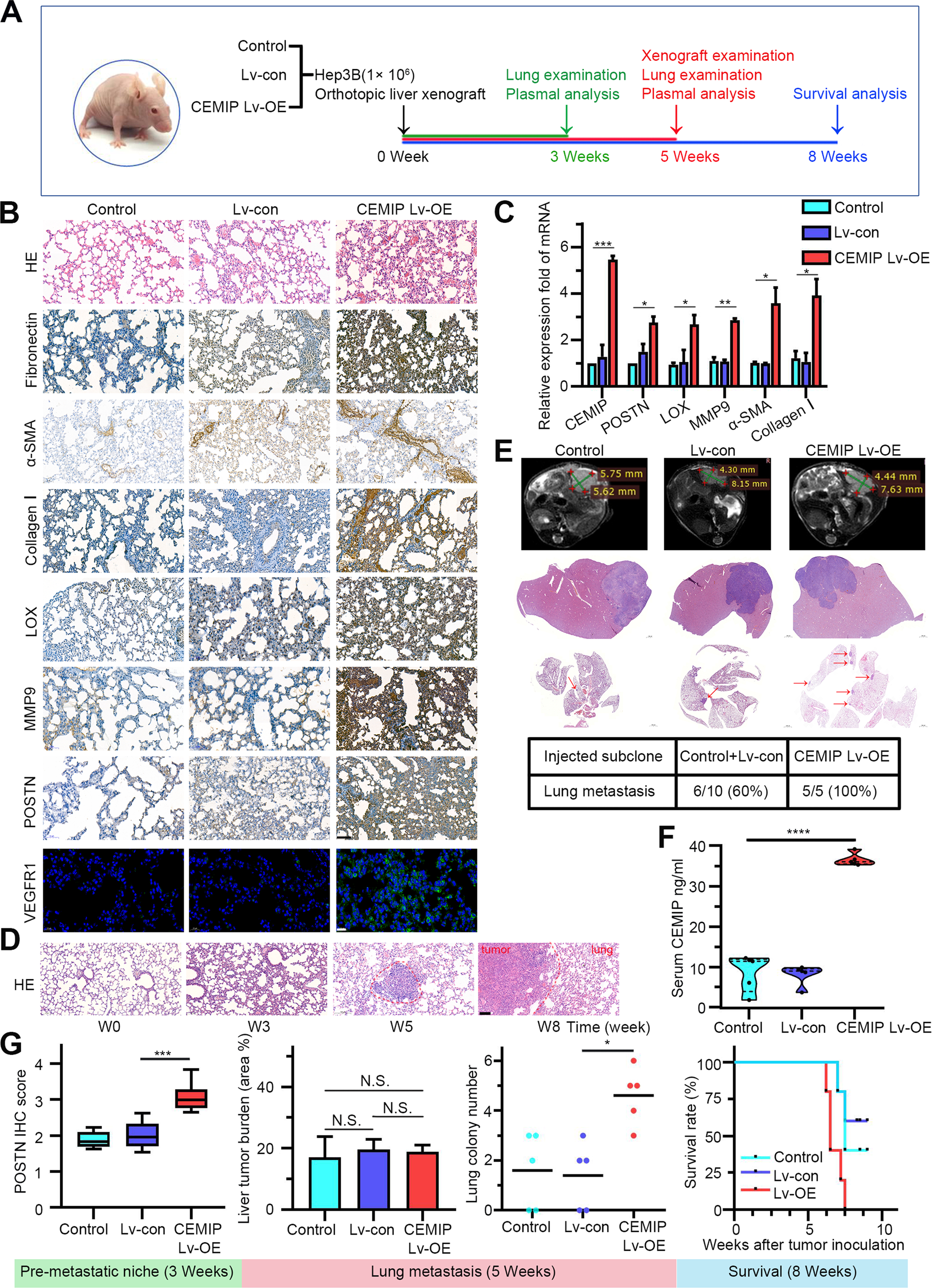
Fig. 2: CEMIP modulates lung pre-metastatic niche formation to support metastasis.

A Schematic of the animal experiments conducted using BALB/c nude mice. B Immunohistochemistry staining of FN, α-SMA, LOX, MMP9, collagen I, and POSTN in lung sections of 3-week-old mice injected with the CEMIP overexpressing lentivirus and control lentivirus. The untreated group was used as a negative control. Scale bar = 50 μm. Immunofluorescent staining of VEGFR1 on lung paraffin sections. Scale bar = 20 μm. C Niche gene expression was detected in the lung sections of 3-week-old mice via qRT-PCR analysis. D Representative hematoxylin–eosin-staining stained images of the mouse lung in the CEMIP-overexpressing lentivirus group at different time points. Scale bar = 100 μm. E Liver MR was performed for the detection of the hepatic mass. H&E staining of orthotopic liver tumors and lung foci in mice exhibiting lung metastasis development. The incidence of lung metastasis development in mice injected with Hep3B subclones was shown in the table. F Detection of plasma CEMIP expression levels in 5-week-old mice. The CEMIP expression level was significantly higher in the CEMIP-overexpressing group (P < 0.0001 by one-way ANOVA). The horizontal lines represent the median values. G POSTN IHC score analysis in the lungs of mice at week 3. Liver tumor burden and lung metastatic colony number analyses of mice at week 5. Survival analysis of mice raised for up to 8 weeks.