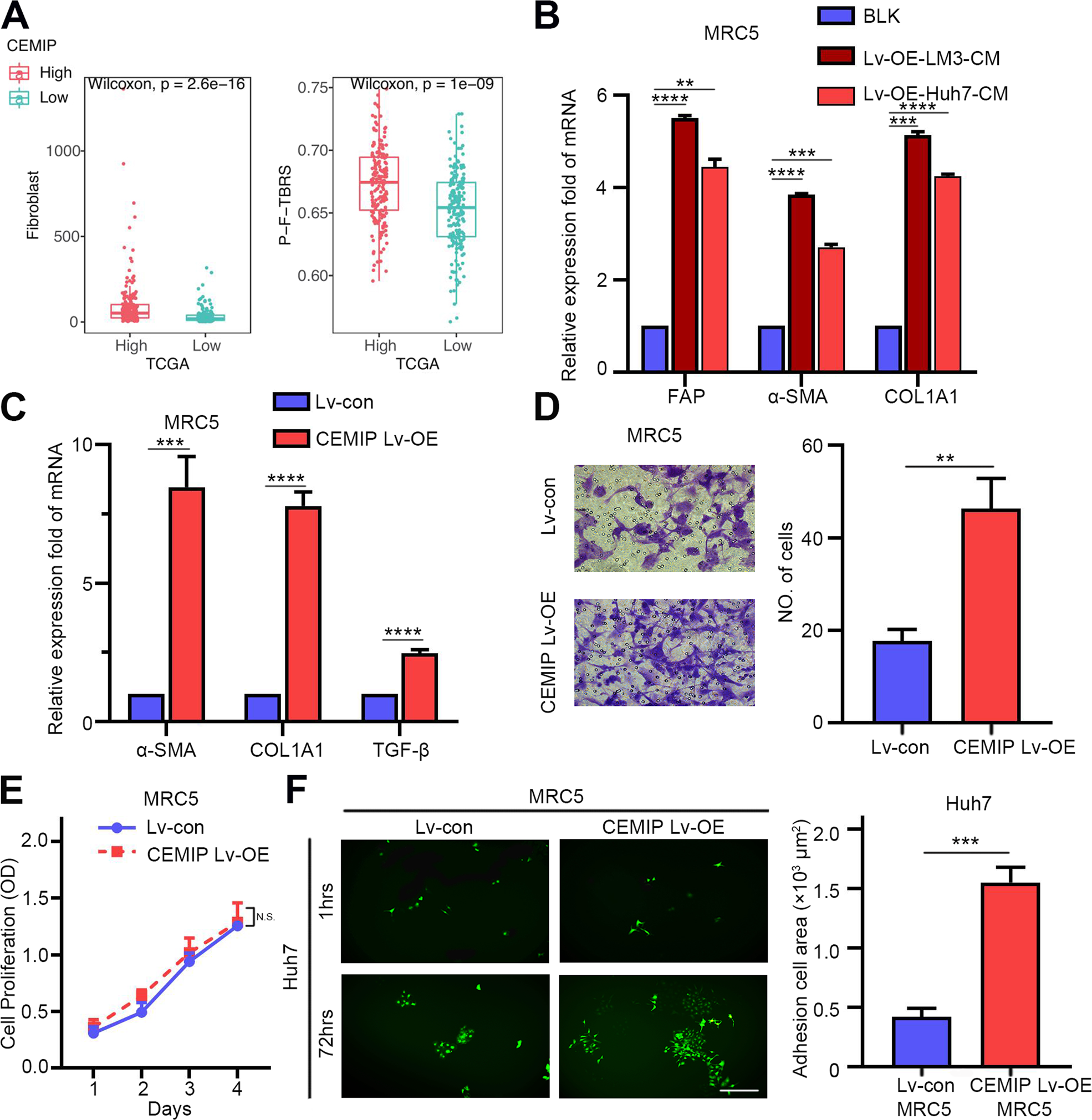
Fig. 3: CEMIP regulates lung fibroblast activation to promote liver cancer progression.

A The association between CEMIP and fibroblasts. A comparison of the extent of fibroblast infiltration in the tumor microenvironment between tumors exhibiting high and low levels of CEMIP expression (left panel). A comparison of the pan-fibroblast TGF-beta signature scores between tumors exhibiting high and low levels of CEMIP expression (right panel). B Indicated fibroblast marker expression levels in MRC5 cells treated with CM from CEMIP-overexpressing lentivirus-transfected HCC cells were detected by qRT-PCR analysis. C The expression levels of α-SMA, COL1A1, and TGF-β in MRC5 cells treated with the CEMIP-overexpressing lentivirus or blank control were detected by qRT-PCR analysis. D Migration assays of MRC5 cells treated with the CEMIP-overexpressing lentivirus or blank control. Migrated cells were counted, and representative images are shown. E MRC5 cells were stably infected with the empty vector or CEMIP-overexpressing lentivirus and cultured for 1–4 days. Cell proliferation was detected by the Cell Counting Kit-8 (CCK-8) assay. F Images and quantification of adhesion and proliferation of Huh7-GFP cells (green) on LFs (MRC5) treated with the CEMIP-overexpressing lentivirus or blank control. Scale bar = 100 μm.