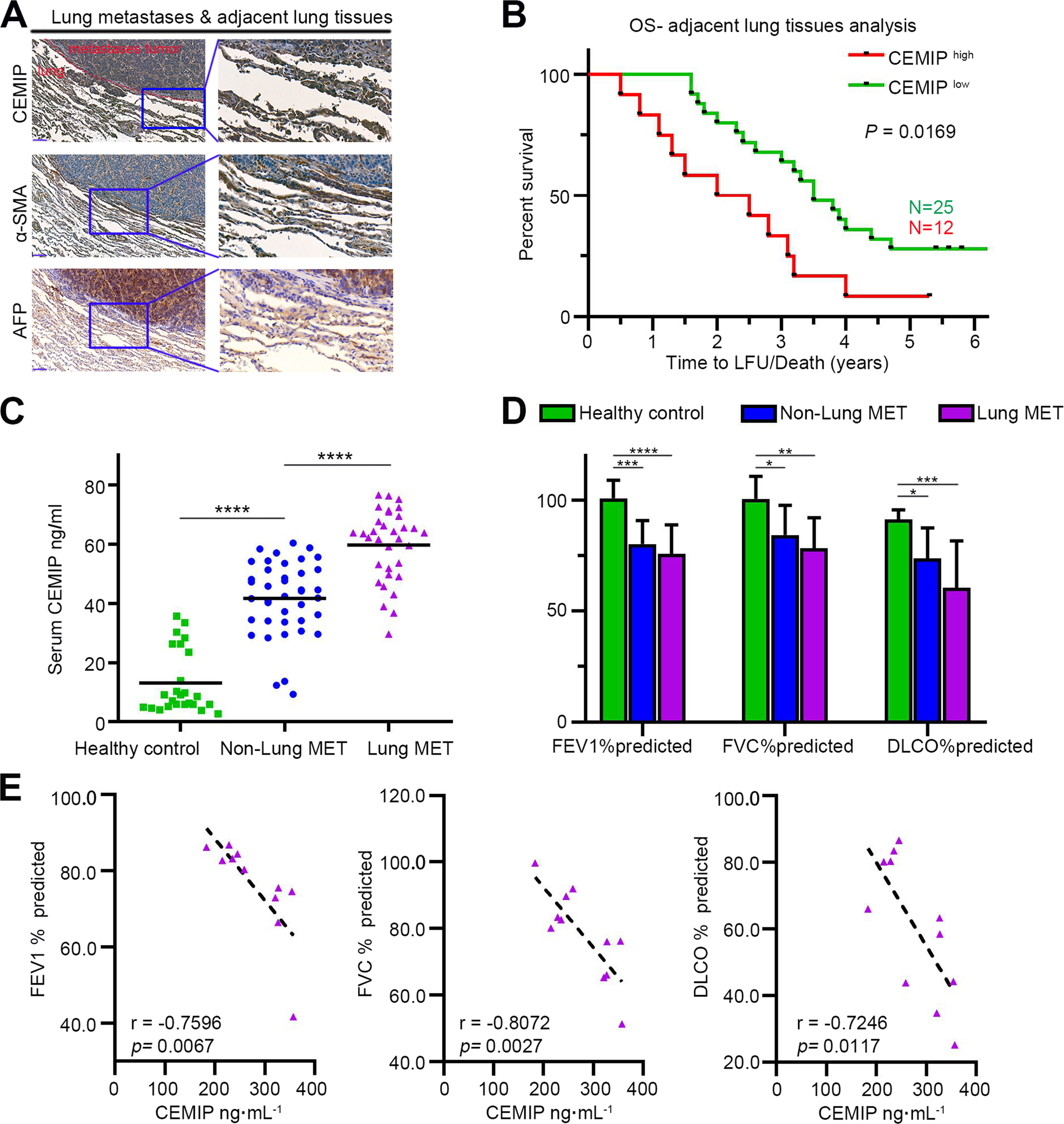
Fig. 7: CEMIP expression is correlated with HCC lung metastasis in clinical specimens.

A IHC staining of CEMIP, HCC markers (AFP), and fibroblast markers (α-SMA) on serial sections of human HCC lung metastatic tissue samples. Scale bar, 100 μm. B Kaplan–Meier survival curve for lung metastasis patients depicting time to last follow-up (LFU) or death from the time of primary tumor diagnosis based on low (green) or high (red) CEMIP expression levels in adjacent lung tissues. C CEMIP levels in the plasma obtained from healthy donors and primary HCC patients with or without lung metastasis. D Pulmonary function parameters in healthy donors and primary HCC patients with or without lung metastasis (FEV1, forced expiratory volume in 1 s; FVC, forced vital capacity; DLCO, diffusing capacity of carbon monoxide). E Relationship between plasma CEMIP levels and pulmonary function parameters in HCC patients with lung metastasis.