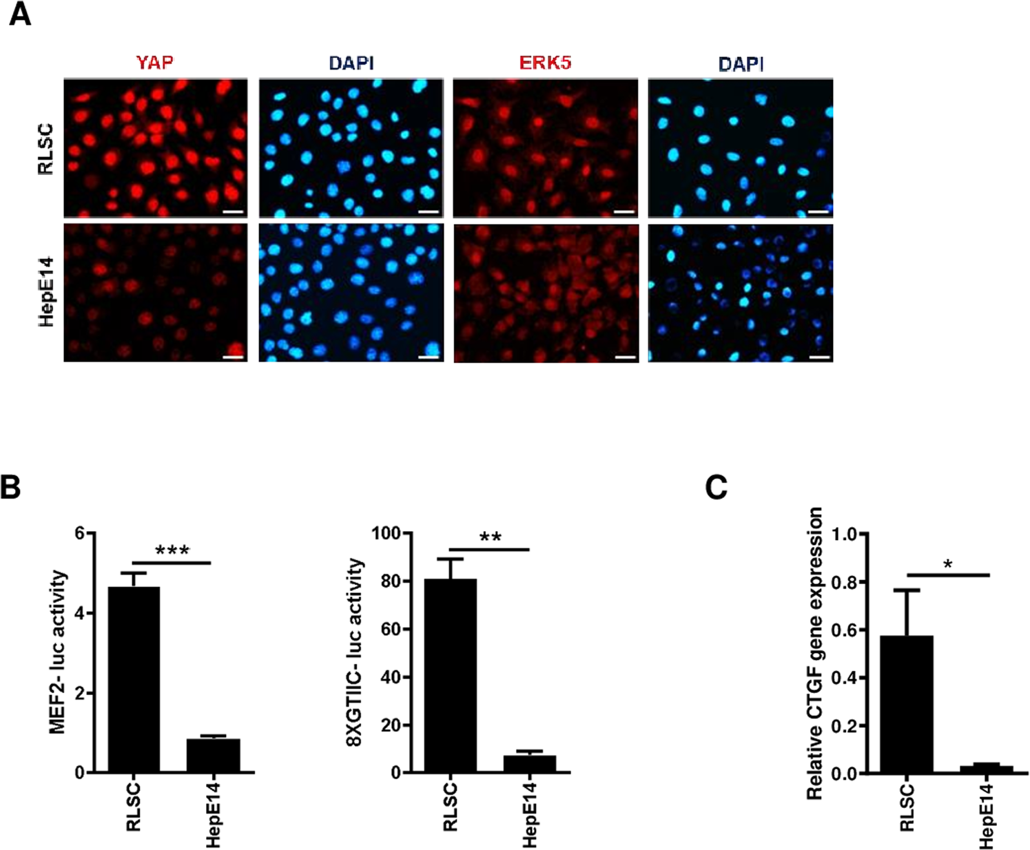
Fig. 1: ERK5 and YAP activity are directly correlated in liver cell differentiation.

A Immunofluorescence analysis of RLSC and HepE14 cell lines. Cells were stained with anti-YAP or anti-ERK5 antibodies (red) and DAPI (nuclei, blue). Scale bar: 50 µm. B Luciferase assay. MEF2-luc or 8xGTIIC-luc reporters were transiently co-transfected in RLSC and HepE14 cell lines, together with a Renilla expression vector. Luciferase activities were normalized for Renilla luciferase activity and expressed as arbitrary units. Statistically significant differences are reported (**p < 0.01; ***p < 0.001). C RT-qPCR analysis of Ctgf gene expression in RLSC and HepE14 cell lines. The values are calculated by the 2(−ΔCt) method and shown as means ± S.E.M. of at least three independent experiments. Statistically significant differences are reported (*p < 0.05).