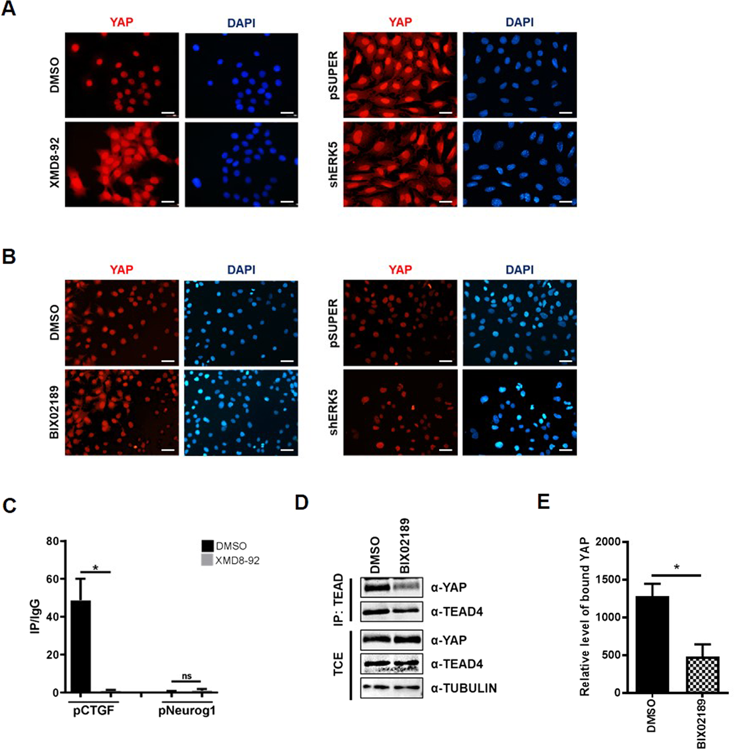
Fig. 5: ERK5 activity is required for the recruitment of YAP on target gene promoters and for YAP/TEAD interaction.

A Immunofluorescence analysis of RLSC treated with XMD8-92 or with DMSO for 16 h (left panels) and of RLSC transfected with shERK5 or with the empty vector (right panels). Cells were stained with an anti-YAP antibody (red) and DAPI (nuclei, blue). Images are representative of three independent experiments. Scale bar: 50 µm. B Immunofluorescence analysis of HuH7 treated with BIX02189 or with DMSO for 16 h (left panels) and of HuH7 transfected with shERK5 or with the empty vector (right panels). Cells were stained with an anti-YAP antibody (red) and DAPI (nuclei, blue). Images are representative of three independent experiments. Scale bar: 50 µm. C qPCR analysis of ChIP assays with anti-YAP antibody (IP) and, as control, normal rabbit IgG (IgG) on chromatin from RLSC treated with XMD8-92 or with DMSO for 16 h. The TEAD consensus region embedded in the Ctgf gene promoter was analyzed. A YAP unbounded region of Neurogenin 1 promoter was utilized as negative control. Data are normalized to total chromatin input and background (control immunoprecipitation with IgG) and expressed as IP/IgG. Mean ± SEM of qPCR data obtained in triplicate from three independent experiments is reported. Statistical significance: *p < 0.05; ns = not significant. D Co-immunoprecipitation of YAP and TEAD proteins. Total cell extracts (TCEs) and anti-TEAD4 immunoprecipitates (IP) were analyzed by immunoblotting with anti-YAP and anti-TEAD4 antibodies. Tubulin has been utilized as loading control of TCEs. WB images represent one indicative experiment of three independent ones. E anti-YAP IP from three independent experiments was quantified by densitometric analysis and normalized on the relative anti-TEAD4 IP. Statistical significance: *p < 0.05.