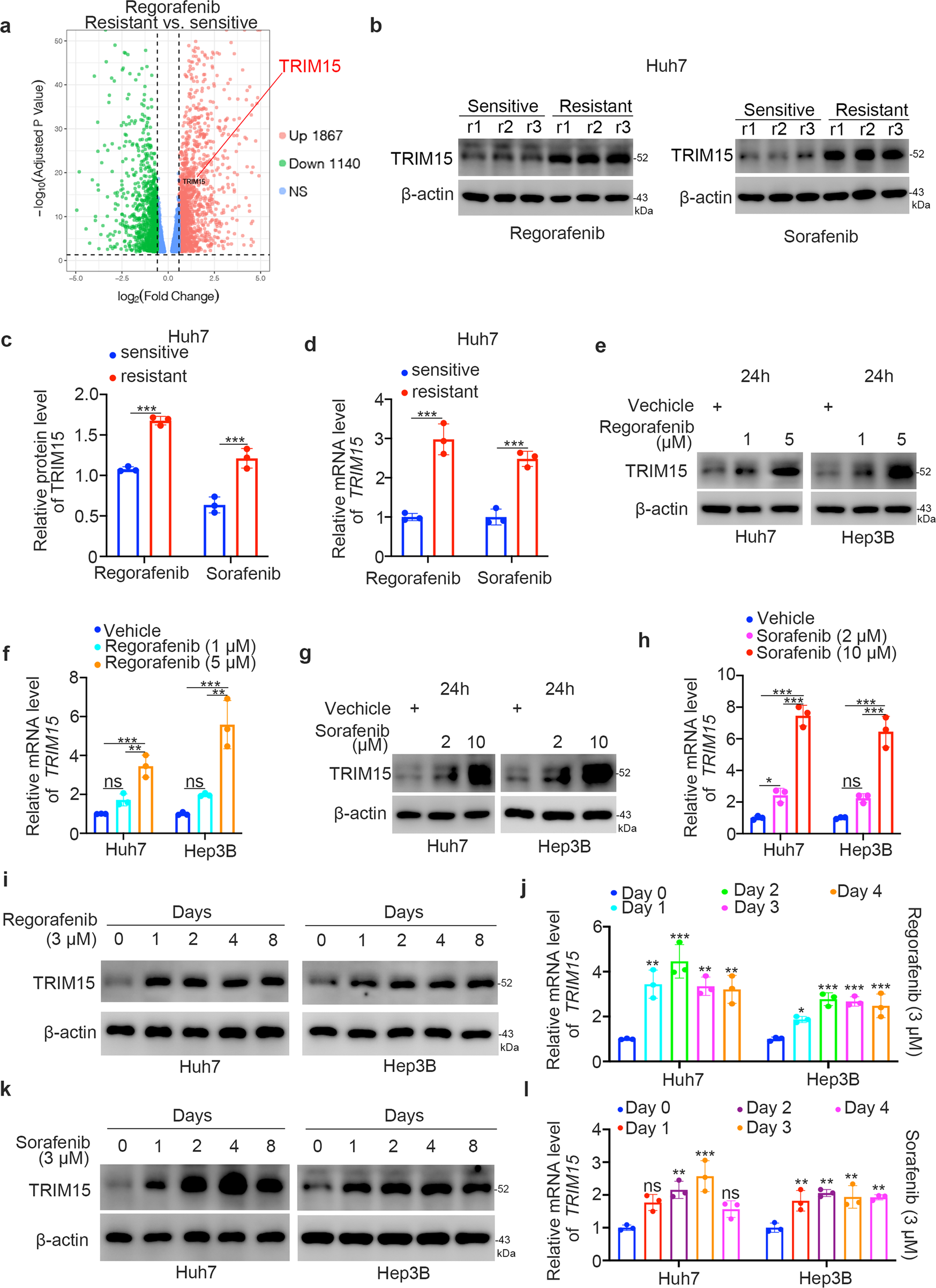
Fig. 1: Regorafenib and sorafenib increased the expression level of TRIM15 in liver cancer cells.

a Analysis of the RNA-seq data of regorafenib-resistant HCC cell lines; b Western blot analysis of the whole cell lysate of Huh7 cells. r1, r2, r3 means replication 1, replication 2, replication 3; c, d RT-qPCR analysis of Huh7 cells. Data presents as mean ± SEM with three replicates. ***, P < 0.001. Huh7 and Hep3B cells were treated with indicated dose of regorafenib for 24 h. Cells were harvested for western blot (e) and RT-qPCR analysis (f). Data presents as mean ± SEM with three replicates. Ns, not significant; **, P < 0.01; ***, P < 0.001. g, h Huh7 and Hep3B cells were treated with indicated dose of sorafenib for 24 h. Cells were harvested for western blot (g) and RT-qPCR analysis (h). Data presents as mean ± SEM with three replicates. Ns not significant; *, P < 0.05; ***, P < 0.001. i, j Huh7 and Hep3B cells were treated with 3 μM regorafenib for different time points. Cells were harvested for western blot (i) and RT-qPCR analysis (j). Data presents as mean ± SEM with three replicates. *, P < 0.05; **, P < 0.01; ***, P < 0.001. k, l Huh7 and Hep3B cells were treated with 3 μM sorafenib for different time points. Cells were harvested for western blot (k) and RT-qPCR analysis (l). Data presents as mean ± SEM with three replicates. Ns not significant; *, P < 0.05; **, P < 0.01.