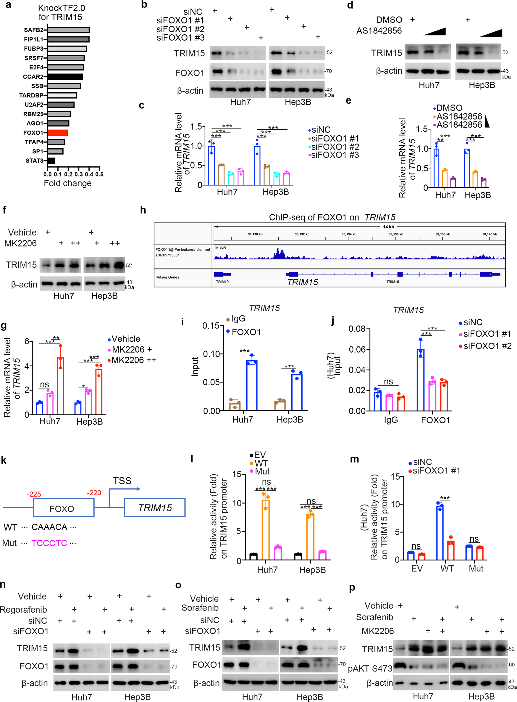
Fig. 2: The AKT/FOXO1 axis is the key mediator of TKI-induced TRIM15 overexpression in liver cancer cells.

a Analysis of the KnockTF2.0 database web sites to find the potential transcriptional factors of TRIM15; b, c Huh7 and Hep3B cells were infected with indicated siRNAs for 48 h. Cells were harvested for western blot (b) and RT-qPCR analysis (c). Data presents as mean ± SEM with three replicates. ***, P < 0.001. d, e Huh7 and Hep3B cells were treated with DMSO, 200 nM AS1842856, 1 μM AS1842856 for 24 h. Cells were harvested for western blot (d) and RT-qPCR analysis (e). Data presents as mean ± SEM with three replicates. **, P < 0.01; ***, P < 0.001. f, g Huh7 and Hep3B cells were treated with DMSO, 1 μM MK2206, 5 μM MK2206 for 24 h. Cells were harvested for western blot (f) and RT-qPCR analysis (g). Data presents as mean ± SEM with three replicates. **, P < 0.01; ***, P < 0.001. h the ChIP-seq of FOXO1 on the promoter region of TRIM15. IGV v2.9.0 was used for analysis and visualization of ChIP-seq data. i the ChIP-qPCR analysis by using the IgG (Dilution 1:100) or FOXO1 (Dilution 1:50) antibodies in Huh7 and Hep3B cell. Data presents as mean ± SEM with three replicates. ***, P < 0.001. j Huh7 cells were transfected with indicated siRNAs for 48 h. Cells were harvested for ChIP-qPCR analysis by using the IgG or FOXO1 antibodies. Data presents as mean ± SEM with three replicates. Ns not significant; ***, P < 0.001. k diagram showed the sequence and position of FOXO element on the promoter region of TRIM15. TSS, transcriptional start site; WT, wild type; Mut, mutant type. l Huh7 and Hep3B cells were transfected with empty vector (EV), GV592-TRIM15 plasmids WT or Mut for 24 h. Cells were harvested and activity of TRIM15 promoter were measured. Data presents as mean ± SEM with three replicates. Ns not significant; ***, P < 0.001. m Huh7 cells were transfected with indicated siRNAs for 48 h. Then, cells were were transfected with empty vector (EV), GV592-TRIM15 plasmids WT or Mut for 24 h. Cells were harvested and activity of TRIM15 promoter were measured. Data presents as mean ± SEM with three replicates. Ns not significant; ***, P < 0.001. n Huh7 and Hep3B cells were transfected with indicated siRNAs for 48 h. Cells were treated with or without 5 μM regorafenib for 24 h. Cells were harvested for western blot analysis. o Huh7 and Hep3B cells were transfected with indicated siRNAs for 48 h. Cells were treated with or without 5 μM sorafenib for 24 h. Cells were harvested for western blot analysis. p Huh7 and Hep3B cells were treated with vehicle, 5 μM sorafenib, 5 μM MK2206, or 5 μM sorafenib plus 5 μM MK2206 for 24 h. Cells were harvested for western blot analysis.