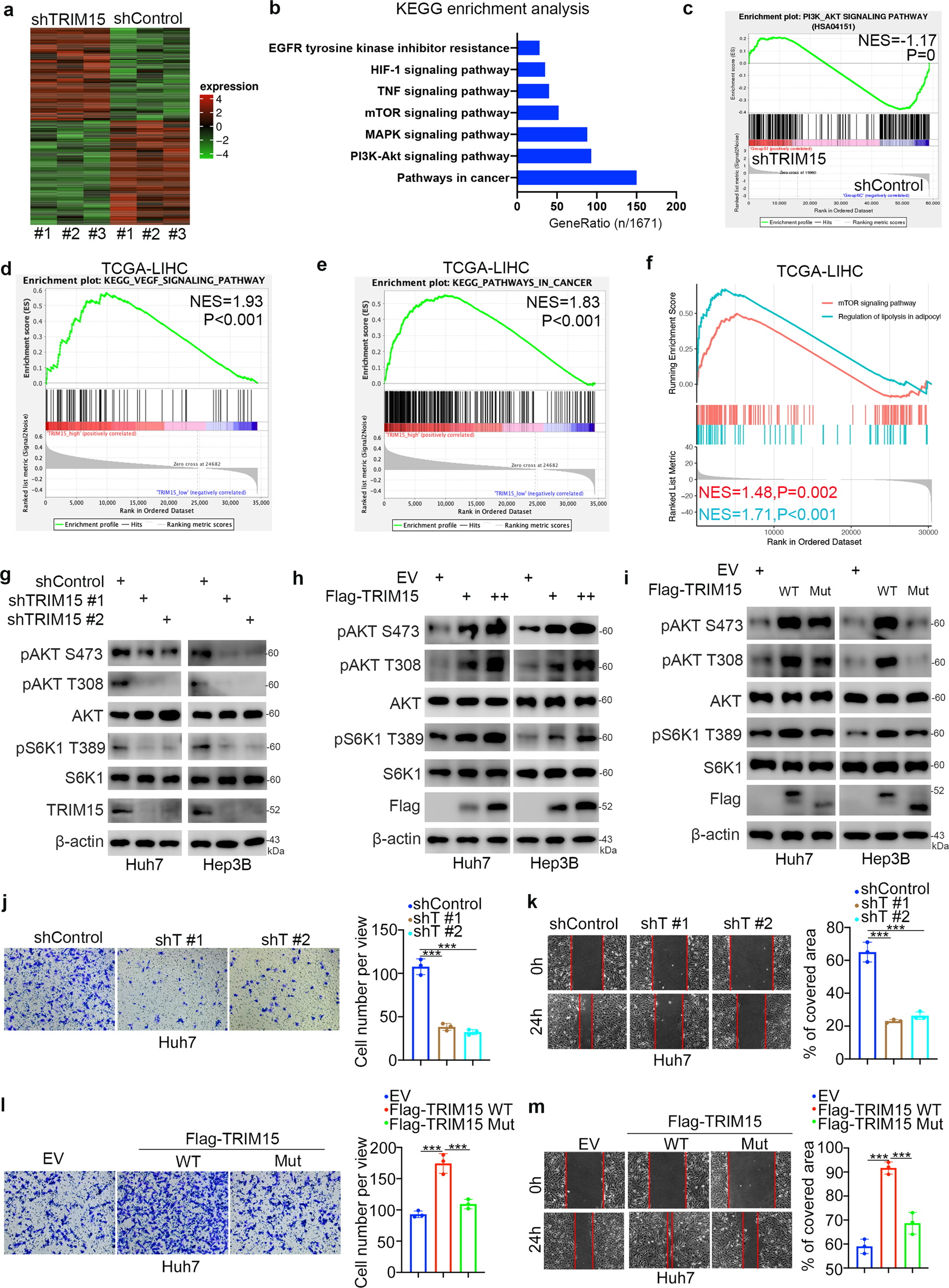
Fig. 4: TRIM15 activates the AKT-mTOR signaling pathway and promotes EMT in HCC.

a–c Huh7 cell were infected with indicated shRNAs for 72 h. After puromycin selection, cells were harvested for RNA-seq analysis. The heatmap of RNA-seq was shown in panel (a), KEGG enrichment analysis was shown in panel (b), and GSEA analysis was shown in panel (c). d–f GSEA analysis was performed by the using the TCGA-KIRC dataset. g Huh7 and Hep3B cells were infected with indicated shRNAs for 72 h. Cells were harvested for western blot analysis. h Huh7 and Hep3B cells were transfected with EV, 2 ng Flag-TRIM15 or 5 ng Flag-TRIM15 for 24 h. Cells were harvested for western blot analysis. i Huh7 and Hep3B cells were transfected with indicated plasmids for 24 h. Cells were harvested for western blot analysis. j, k Huh7 cells were infected with indicated shRNAs for 72 h. Cells were harvested for transwell assay and migration assay. Data presents as mean ± SEM with three replicates. ***, P < 0.001. l, m Huh7 cells were transfected with indicated plasmids for 24 h. Cells were harvested for transwell assay and migration assay. Data presents as mean ± SEM with three replicates. ***, P < 0.001.