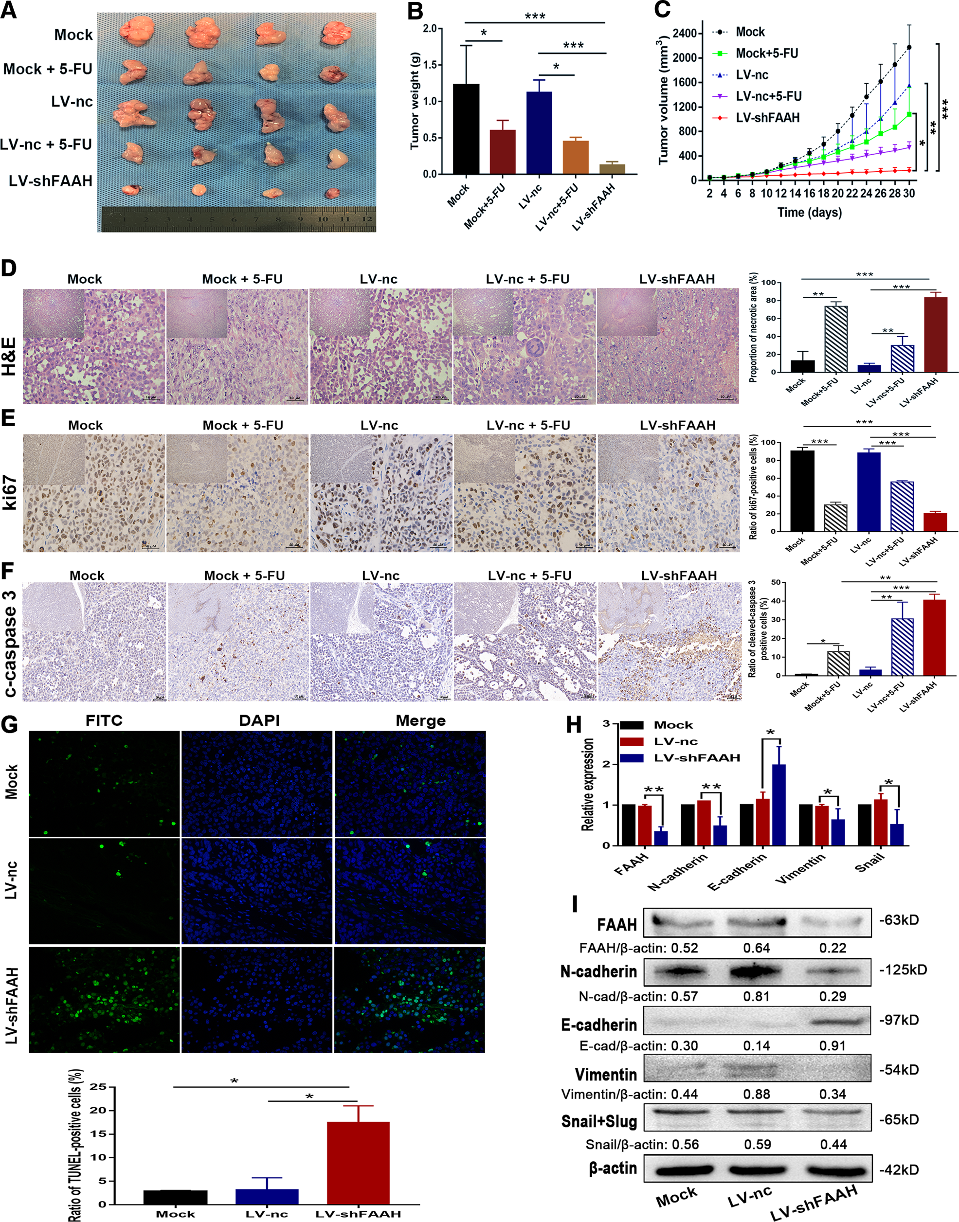
Fig. 3: FAAH depression inhibits tumour growth and metastasis in vivo.

A Tumour specimens photographed with a high-definition digital camera. B Weight of exfoliated tumours was measured by a tray balance. C Tumour growth curve was plotted by measuring the tumour volume every 2 days. D H&E staining of exfoliated tumour tissues (magnification: upper left corner, ×100; whole, ×400); IHC staining of tumour tissues with (E) anti-ki67 and (F) anti-cleaved caspase 3 antibody (magnification: upper left corner, ×100; whole, ×400). G Apoptotic cells of xenografts detected by TUNEL (magnification: ×400). Detection of EMT markers in tumour tissues by (H) qRT-PCR and (I) western blotting. *p < 0.05, **p < 0.01, ***p < 0.001. c-caspase 3 cleaved caspase 3.