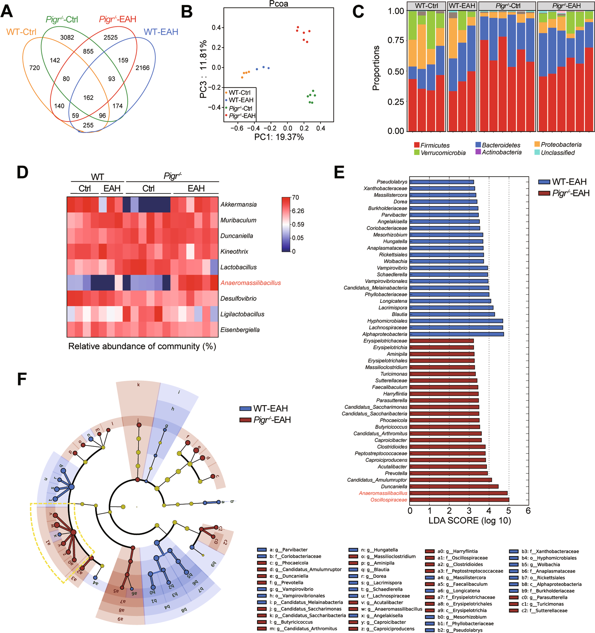
Fig. 3: Pigr−/− mice develop gut dysbiosis.

A Venn diagram. B Principal component analysis of unweighted UniFrac analysis. C Relative abundance of bacteria at the phylum level. D Heatmap of bacteria at the genus level. E Linear discriminant analysis (LDA) score. F Cladogram plot of LEfSe analysis. The yellow frame indicates the 5 significantly differential genus in Oscillospiraceae family.