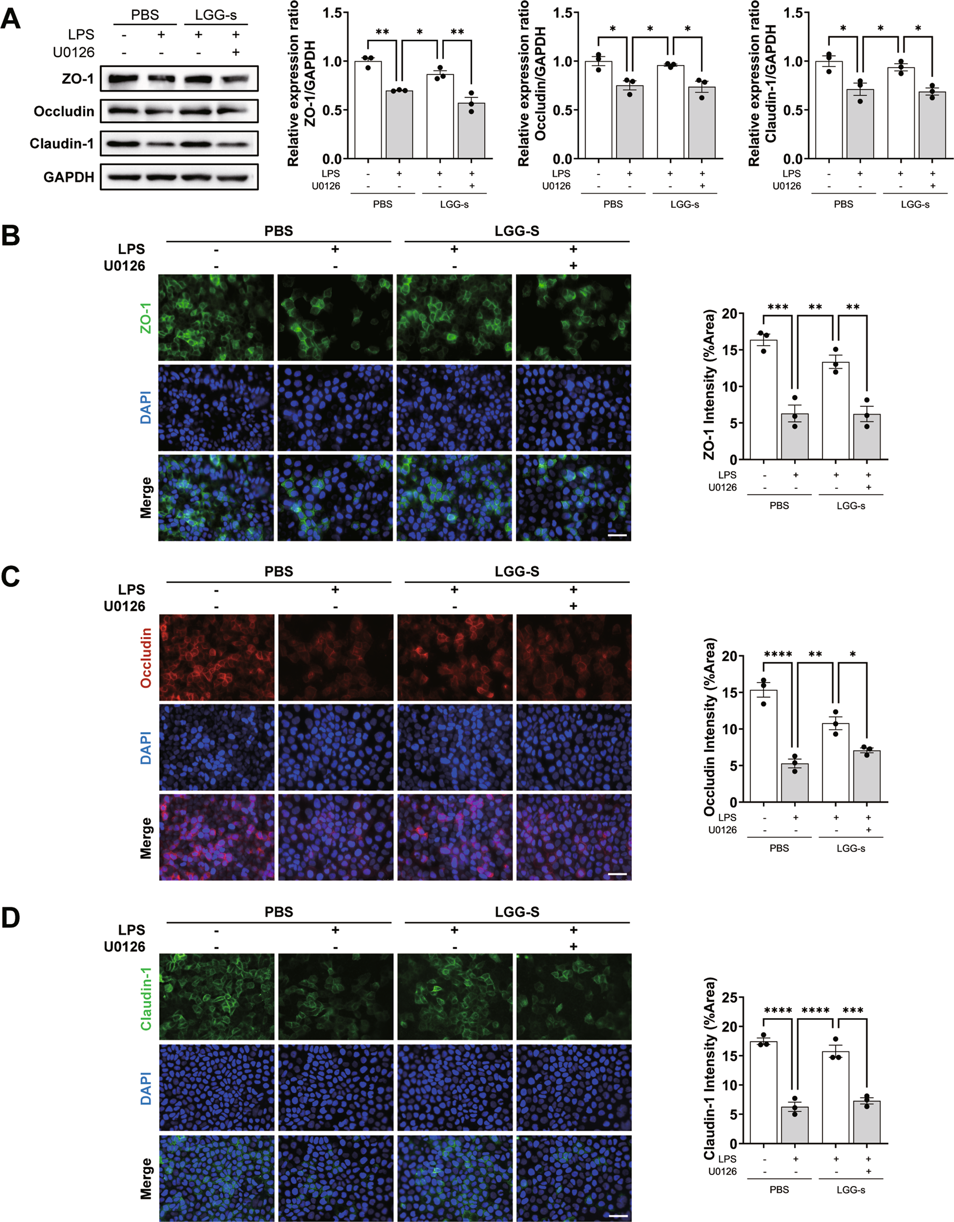
Fig. 7: LGG-s lost the improvement of barrier function after MEK inhibition.

A Western blotting analysis for ZO-1, Occludin, and Claudin-1 normalized by GAPDH. B–D IF staining and quantification of ZO-1, Occludin, and Claudin-1. Scale bar = 50 μm. Data are presented as mean ± SEM. Statistical analysis was performed using one-way ANOVA with Tukey multiple comparisons.