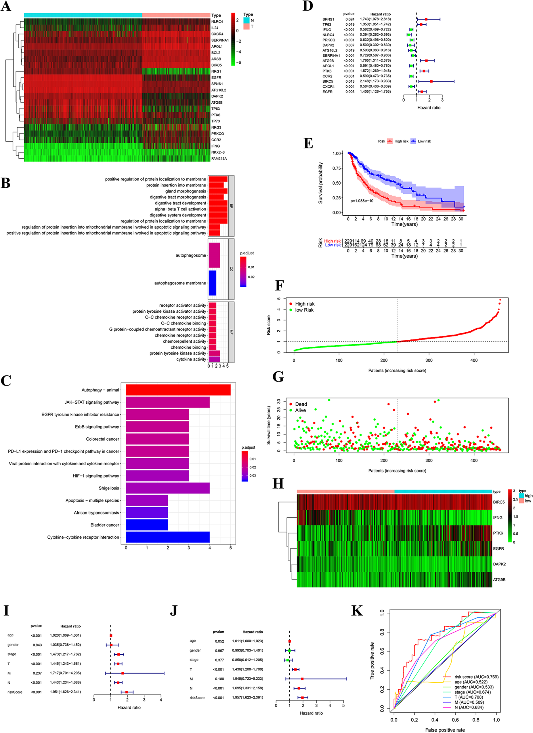
Fig. 1: Prognostic value of ARGs in melanoma.

A The 23 differentially expressed ARGs of melanoma. N represents normal and T represents tumor. B, C GO and KEGG enrichment analysis of differentially expressed genes. D Forest plot of the prognostic signature for predicting patient OS by univariate Cox regression analysis. E OS curves for melanoma patients in the high-risk group and the low-risk group. F The risk score of each patient. G The survival status of each patient. H The expression heatmap of the six ARGs. I, J The clinical parameters in the univariate and multivariate Cox regression analyses. K The ROC curve of the risk score and clinical parameters in predicting the 5-year survival rate of melanoma patients.