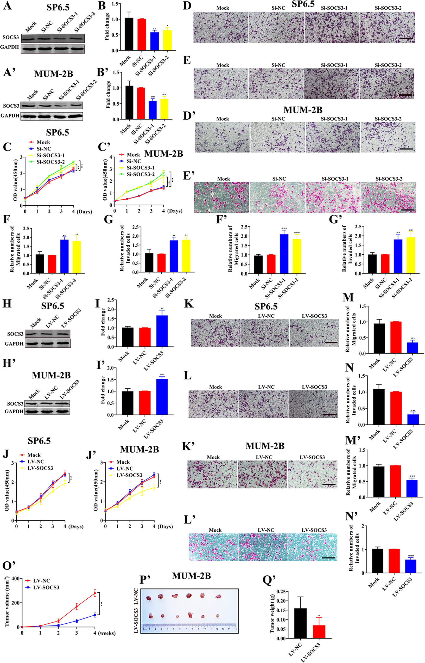
Fig. 6: SOCS3 inhibits the proliferation, migration, and invasion of UM cells in vitro and in vivo.

A, B and A’, B’ Western blotting analysis of SOCS3 in UM cells with SOCS3 knockdown. The data were analyzed using one-way ANOVA with Bonferroni. C–G and C’–G’ Analysis of the proliferation, migration, and invasion of UM cells with SOCS3 knockdown. C and C’ were analyzed using two-way ANOVA with Bonferroni. D–G and D’–G’ were analyzed using one-way ANOVA with Bonferroni. H, I and H’, I’ Western blotting analysis of SOCS3 in UM cells overexpressing SOCS3. The data were analyzed using one-way ANOVA with Bonferroni. J–N and J’–N Proliferation, migration, and invasion analyses of UM cells overexpressing SOCS3. J and J’ were analyzed using two-way ANOVA with Bonferroni. K–N and K’–N’ were analyzed using one-way ANOVA with Bonferroni. O’ The volume of tumors formed in the LV-NC group and LV-SOCS3 group. The data were analyzed using two-way ANOVA with Bonferroni. P’ Photographic images of tumors from the LV-NC group and LV-SOCS3 group. Q’ The weight of tumors formed in the LV-NC group and LV-SOCS3 group. The data were analyzed using Student’s t-test. (A–N: SP6.5 cell; A’–Q’: MUM-2B cell; scale bar: 100 µm; data were presented as the mean ± SD; n = 3–6; ns no significant difference, *p < 0.05, **p < 0.01, ***p < 0.001).