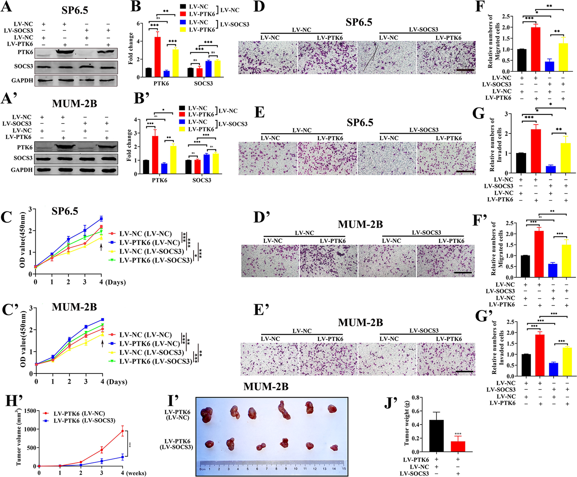
Fig. 7: Overexpressing SOCS3 can partially attenuate the PTK6-induced promotion of UM cell proliferation, migration, and invasion in vitro and in vivo.

A, B and A’, B’ Western blotting analysis of SOCS3 and PTK6 in the LV-NC group or LV-PTK6 group supplemented with LV-NC and LV-SOCS3. C–G and C’–G’ Proliferation, migration, and invasion analysis of the LV-NC group or LV-PTK6 group treated with LV-NC and LV-SOCS3. The above data were analyzed using two-way ANOVA with Bonferroni. H’ The volume of tumors formed in the LV-PTK6/LV-NC group and LV-PTK6/LV-SOCS3 group. The data were analyzed using two-way ANOVA with Bonferroni. I’ Photographs of tumors from the LV-PTK6/LV-NC group and LV-PTK6/LV-SOCS3 group. J’ The weight of tumors formed in the LV-PTK6/LV-NC group and LV-PTK6/LV-SOCS3 group. The data were analyzed using Student’s t-test. (A–G: SP6.5 cell; A’–J’: MUM-2B cell; scale bar: 100 µm; data were presented as the mean ± SD; n = 3–6; ns no significant difference, *p < 0.05, **p < 0.01, ***p < 0.001).