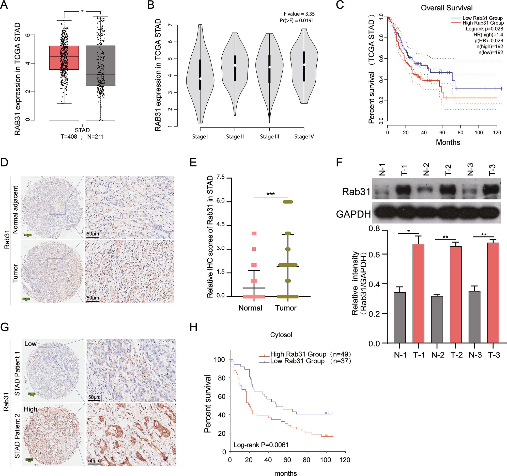
Fig. 1: High expression levels of Rab31 were observed in the STAD clinical samples and predicted poor prognosis.

A The expression of Rab31 was significantly higher in 408 STAD tissues than in 211 normal tissues. STAD: Stomach adenocarcinoma; T: Tumor; N: Normal. *P < 0.05. B The expression of Rab31 was associated with tumor stage in STAD. C The high expression of Rab31 was associated with poor overall survival. D, E Immunohistochemical staining showed that the expression levels of Rab31 were significantly upregulated in clinical STAD tissue samples compared with normal tissues. ***P < 0.001. Scale bar: 50 μm. F Rab31 was overexpressed in STAD compared with expression in 3 pairs of corresponding adjacent normal tissues using western blot. *P < 0.05 and **P < 0.01. G, H a high level of Rab31was associated with poor survival and may be a biomarker in STAD patients. Scale bar: 50 μm.