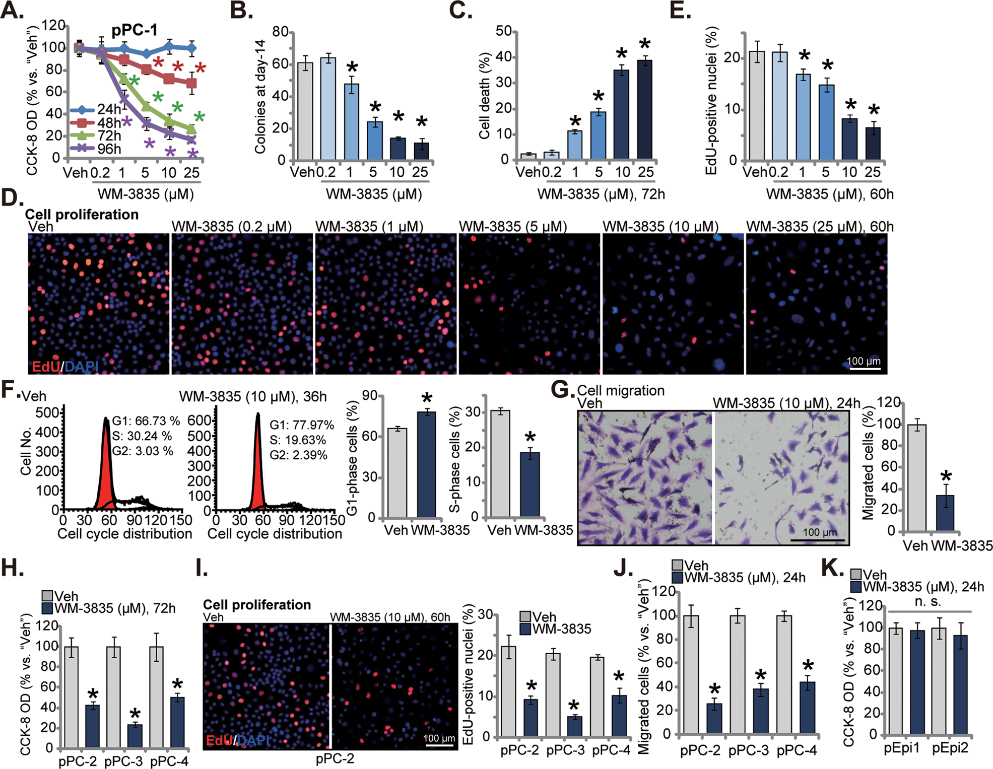
Fig. 1: WM-3835 inhibits primary CRPC cell viability, cell cycle progression, proliferation and migration in vitro.

The primary human prostate cancer cells derived from a CRPC patient, “pPC-1”, were treated with WM-3835 (at designated concentrations) or vehicle control (“Veh”) for designated hours, cell viability (CCK-8 assay, A), colony formation (B), cell death (by testing medium LDH releasing, C) and proliferation (by testing EdU incorporation, D and E), as well as cell cycle distribution (F) and in vitro cell migration (G) were tested. The primary human prostate cancer cells derived from three other CRPC patients, “pPC-2/pPC-3/pPC-4” (H–J), or the primary human prostate epithelial cells (“pEpi1” and “pEpi2”, derived from two patients) (K) were treated WM-3835 (10 μM) or vehicle control (“Veh”) for designated hours, cell viability (H, K), proliferation (I), and migration (J) were examined similarly. Data were expressed as the mean ± standard deviation (SD, n = 5). *P < 0.05 versus “Veh” group. “n. s.” stands for non-statistical difference (P > 0.05). Scale bar = 100 μm.