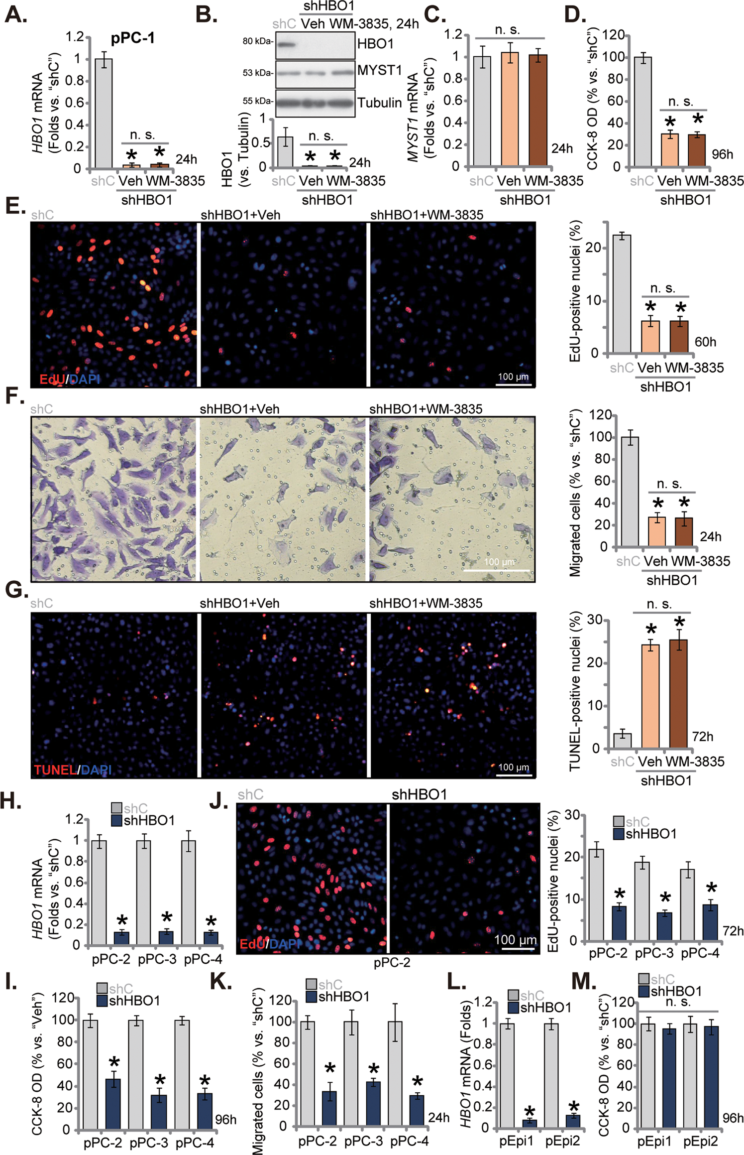
Fig. 3: HBO1 silencing inhibits primary CRPC cell viability, proliferation and migration in vitro.

The primary pPC-1 cells were infected with the HBO1-shRNA-expressing lentivirus (“shHBO1”) or the scramble control shRNA-expressing lentivirus (“shC”), and stable cells were formed after selection and verification. The shHBO1 pPC-1 cells were further treated with WM-3835 (10 μM) or vehicle control (“Veh”) for designated hours, expression of listed mRNAs and proteins was measured (A–C); Cell viability, proliferation, in vitro migration and apoptosis were tested by CCK-8 (D), the nuclear EdU incorporation staining (E), “Transwell” (F) and nuclear TUNEL staining (G) assays, respectively. The primary human prostate cancer cells derived from three other CRPC patients, pPC-2/pPC-3/pPC-4 (H–K), or the primary human prostate epithelial cells (“pEpi1” and “pEpi2”, derived from two patients) (L, M), were stably transduced with shHBO1 or shC, HBO1 mRNA expression was measured (H, L); After culturing for indicated time periods, cell viability (I, M), cell proliferation (J) and in vitro cell migration (K) were measured similarly. Data were expressed as the mean ± standard deviation (SD, n = 5). *P < 0.05 versus “shC” group. “n. s.” stands for non-statistical difference (P > 0.05). Scale bar = 100 μm.