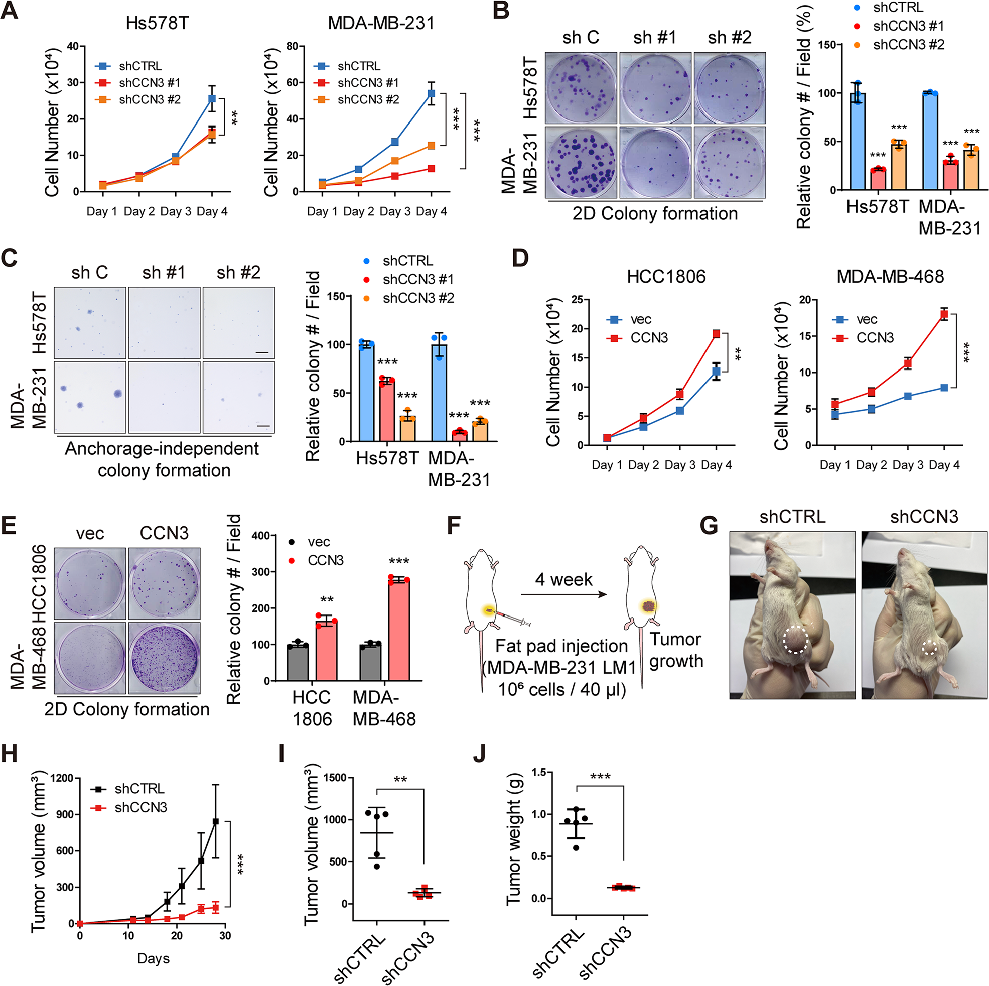
Fig. 4: CCN3 promotes cell proliferation and enhanced clonogenic ability.

A Cell proliferation assays were performed with Hs578T and MDA-MB-231 CCN3 knockdown cell lines. Mean ± SD (n = 3). P-values were calculated with two-way ANOVA with a Bonferroni posttest (**p < 0.005, ***p < 0.0005). B 2D colony formation assays were performed with Hs578T and MDA-MB-231 CCN3 knockdown cell lines. Each value was normalized with the value of shCTRL. Mean ± SD (n = 3). P-values were calculated with one-way ANOVA with a post-hoc Dunnett’s multiple comparison test (***p < 0.0005). C Anchorage-independent colony formation assays were performed with Hs578T and MDA-MB-231 CCN3 knockdown cell lines (scale bar = 50 μm). Each value was normalized based on the value of the shCTRL. Mean ± SD (n = 3). P-values were calculated with one-way ANOVA with a post-hoc Dunnett’s multiple comparison test (***p < 0.0005). D Cell proliferation assays were performed with HCC1806 and MDA-MB-468 CCN3 overexpression cell lines. Mean ± SD (n = 3). P-values were calculated with a two-way ANOVA with a Bonferroni posttest (n.s; not significant, **p < 0.005, ***p < 0.0005). E 2D colony formation assays were performed with HCC1806 and MDA-MB-468 CCN3 overexpression cell lines. Each value was normalized with the value of the empty vector cell line. Mean ± SD (n = 3). P-values were calculated with a two-tailed student t-test (n.s.; not significant, **p < 0.005, ***p < 0.0005). F Schematic experimental procedure for fat pad injection of tumor cells. MDA-MB-231 LM1 CCN3 knockdown cell line was used for injection. G Representative images showing xenograft tumor of LM1 CCN3 knockdown cell line 4 weeks after injection. H In vivo tumor growth curve of xenograft mouse. Mean ± SD (n = 5). P-values were calculated with two-way ANOVA with a Bonferroni posttest (***p < 0.0005). I Tumor volumes of xenograft mice at the last time point were quantified. Mean ± SD (n = 5). P-value was calculated with two-tailed student t-test (***p < 0.0005). J Tumor weights of each xenograft mouse were quantified. Mean ± SD (n = 5). P-value was calculated with two-tailed student t-test (***p < 0.0005).