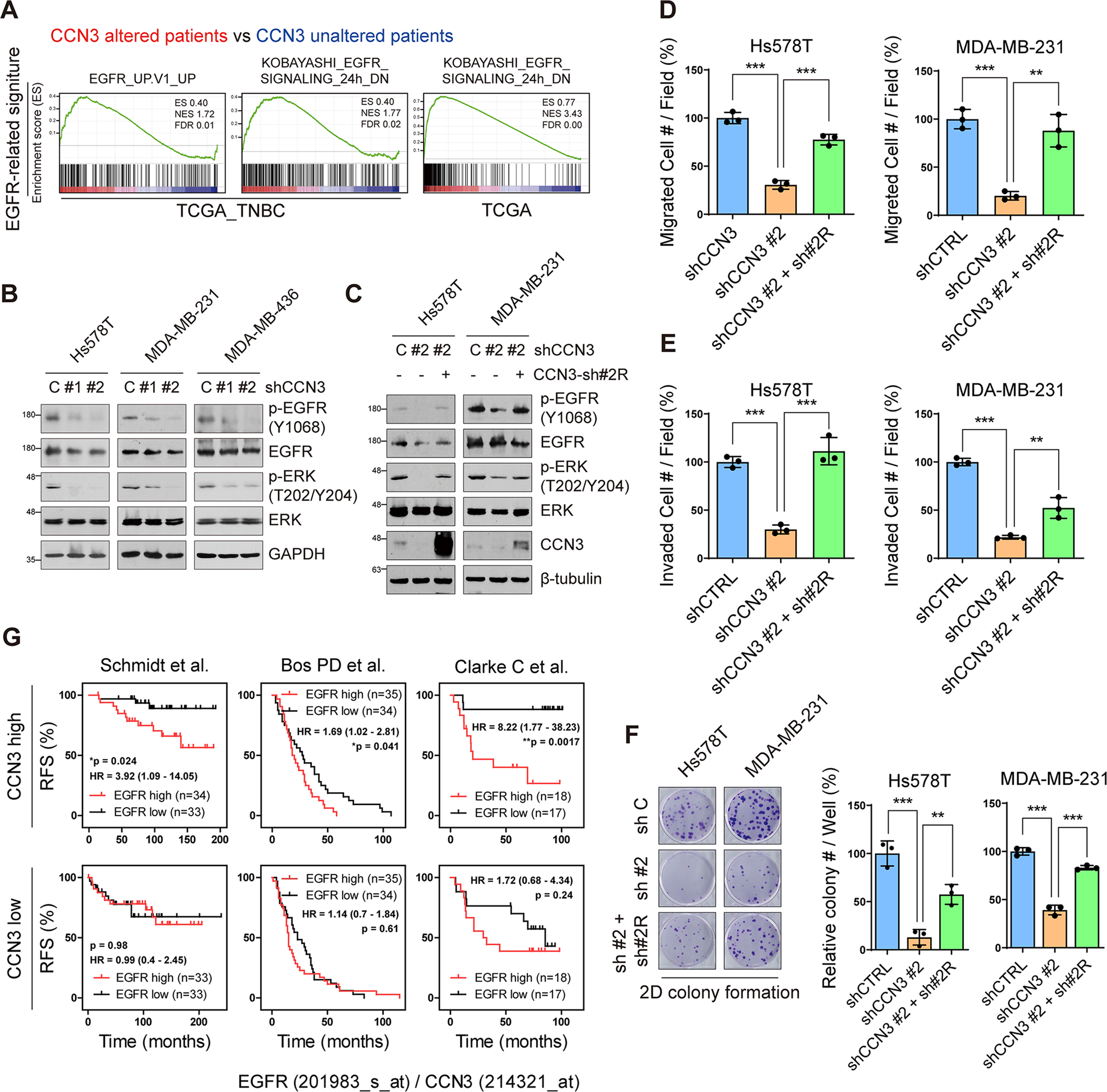
Fig. 5: CCN3 correlates with EGFR signaling in TNBC.

A GSEA was performed with mRNA expression data from TNBC and all patients in TCGA (Cell, 2015). Plots indicate EGFR-related gene signatures were enriched in CCN3 altered patients. ES; enrichment score, NES; normalized enrichment score, FDR; false discovery rate. B Western blot analysis of whole cell lysate of CCN3 knockdown cell lines with indicated antibody. GAPDH was used as a loading control. C Western blot analysis of whole cell lysate with indicated antibody. CCN3 knockdown cell line restored their expression by transfection with shRNA-resistant CCN3 construct. β-tubulin was used as a loading control. D–E Transwell migration (D) and invasion (E) assays were assessed with Hs578Ta and MDA-MB-231 CCN3 knockdown cell lines with or without shRNA resistant CCN3. Each value was normalized based on the value of the control cell line. Mean ± SD (n = 3). P-values were calculated with a one-way ANOVA with a post-hoc Tukey multiple comparison test (**p < 0.005, ***p < 0.0005). F 2D colony formation assays were performed with Hs578T and MDA-MB-231 CCN3 knockdown cell lines with or without shRNA resistant CCN3. Each value was normalized with the value of the control cell line. Mean ± SD (n = 3). P-values were calculated with one-way ANOVA with a post-hoc Tukey multiple comparison test (**p < 0.005, ***p < 0.0005). G Recurrence-free survival (RFS) plot of patients with EGFR high versus low expression in each dataset. Upper panel indicated patients filtered above median expression of CCN3 and bottom panel indicated patients filtered below median expression of CCN3. P-values were calculated with log-rank test.