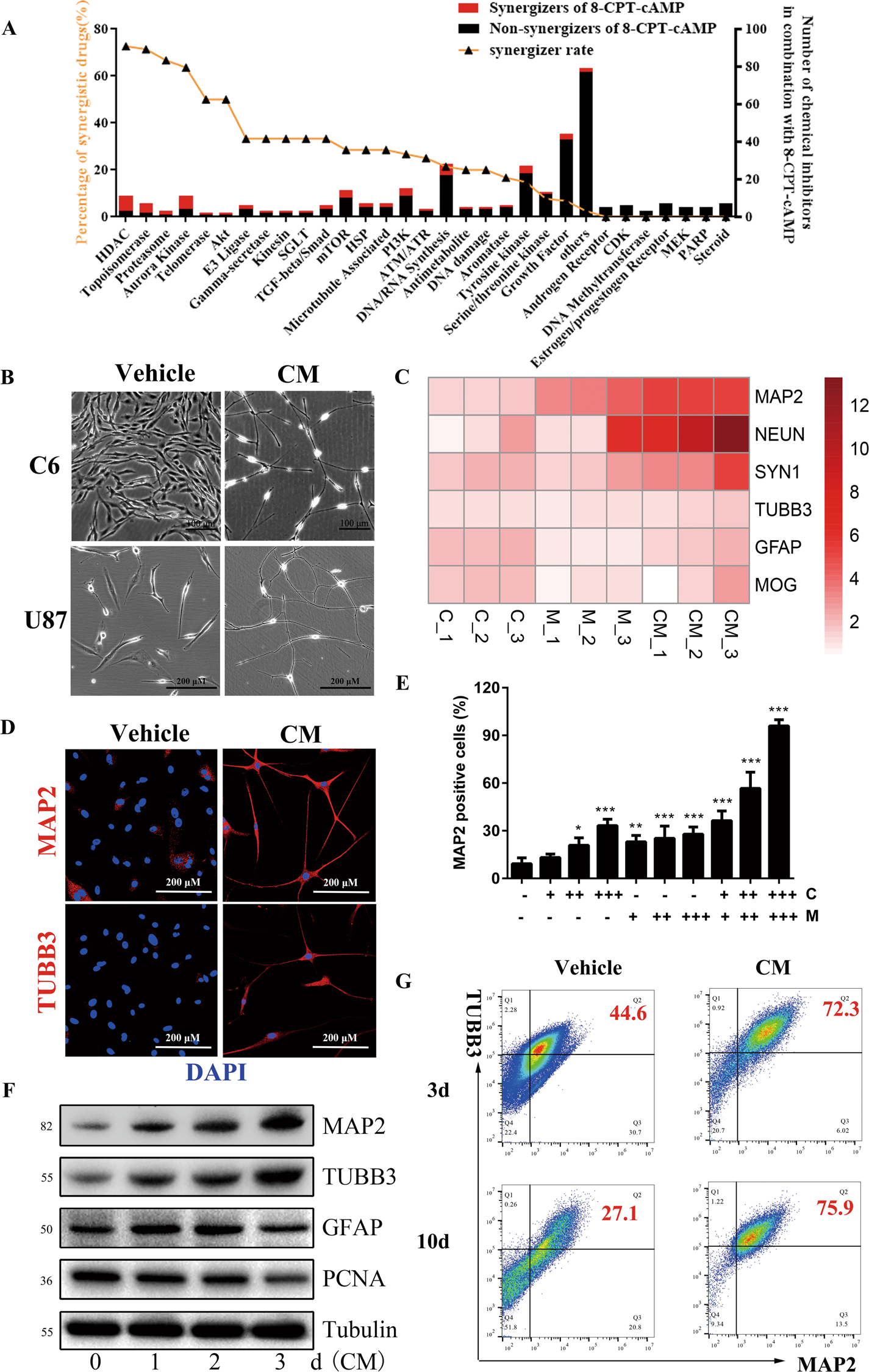
Fig. 1: HDAC inhibitors cooperate with 8-CPT-cAMP to induce neuronal differentiation of human glioblastoma cells.

A The percentage of drugs showing synergistic activity with 8-CPT-cAMP in agents grouped by targets. B Morphology alteration of rat malignant glioma C6 cells and human glioblastoma U87MG cells treated with CM for 2 days. V: Vehicle (1‰ DMSO); C: 0.5 mM 8-CPT-cAMP; M: 1 μM MS275. C The fold change of neuronal genes in the C, M, CM-treated group compared with the control group. D Immunofluorescence analysis of MAP2 (upper, red) and TUBB3 (down, red) in U87MG cells treated with CM for 2 days. The nucleus was stained with DAPI (green). E The percentage of MAP2-positive cells exposure to different regimens of CM. C: +0.125 mM, ++ 0.25 mM, +++ 0.5 mM; M: +0.25 μM, ++ 0.5 μM, +++ 1 μM. Data are shown as mean ± SD (n = 3 per group). Compared to vehicle control, one-way ANOVA with Dunnett post-test was used. *P < 0.05; **P < 0.01; ***P < 0.001. F Western blot analysis of MAP2/TUBB3/GFAP/PCNA in CM-treated U87MG cells for 2 days. Tubulin was used as a loading control. G Flow cytometry analysis of the MAP2/TUBB3 in U87MG cells treated with CM for 2 days for 3 and 10 days. The red numeric in the upper right corner represents the percentages (%) of MAP2-positive and TUBB3-positive cells in all tested cells.