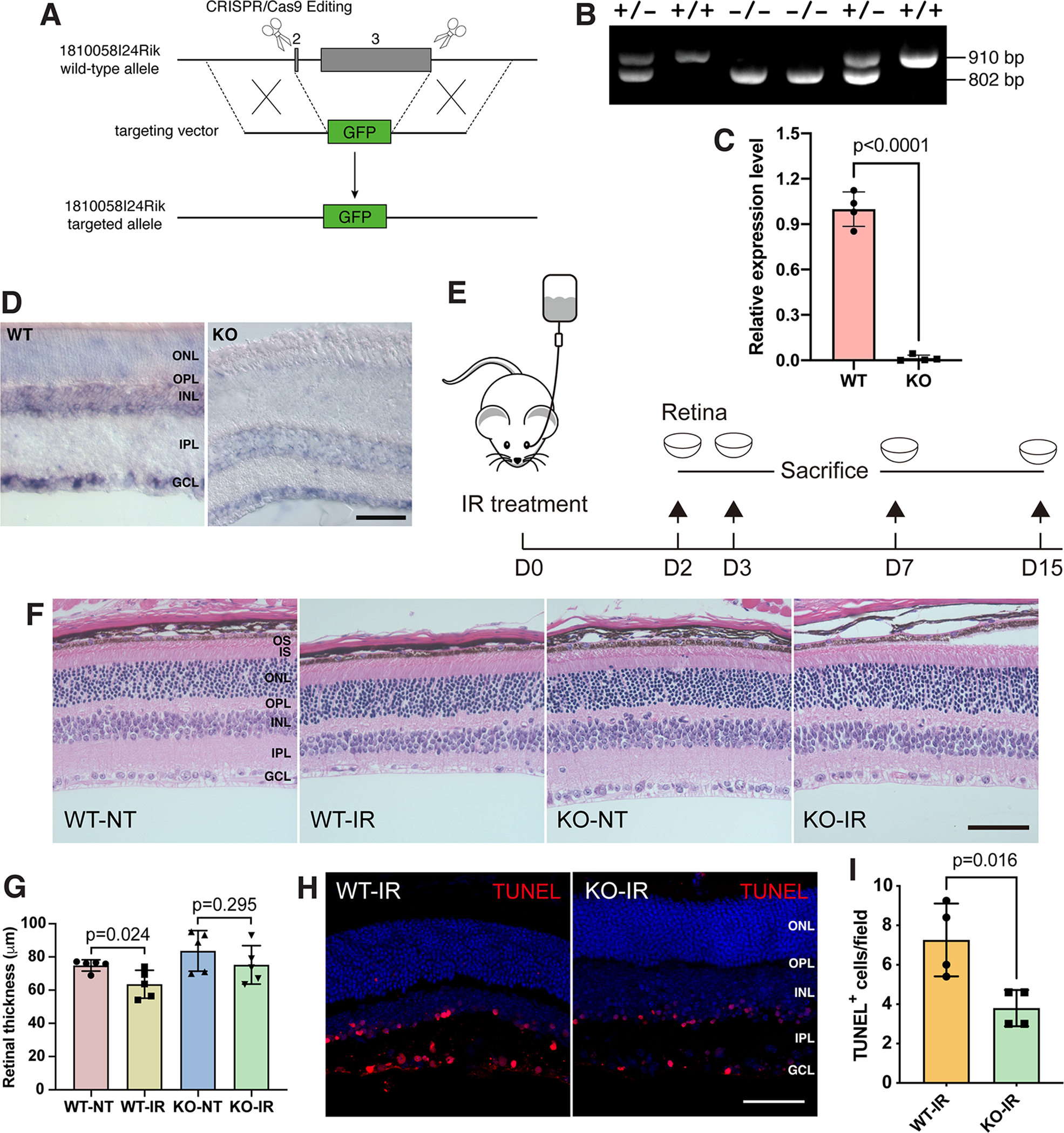
Fig. 2: Generation of 181-Rik knockout mice and attenuation of apoptosis by 181-Rik deletion in IR-injured retinas.

A Schematic diagram of targeted disruption of the 181-Rik locus in mice. By CRISPR/Cas9 gene editing, the great majority of exon 2 and all exon 3 were substituted by the GFP ORF sequence. B PCR analysis of DNA from wild-type (WT), heterozygous, and homozygous (KO) mutant mice. The wild-type and targeted alleles yield a product of 910 bp and 802 bp, respectively. C qRT-PCR assay validated the absence of 181-Rik RNA expression in KO mouse retinas. Data were presented as mean ± SD (n = 4). D Diminished 181-Rik in situ hybridization signals in KO mouse retinas. Scale bar: 50 μm. E Schematic diagram of the establishment of ischemia and reperfusion (IR) mouse models. Acute intraocular hypertension was induced by normal saline in anesthetized mice at day 0 (D0). The retinas were harvested on days 2, 3, 7, and 15 depending on experimental requirements. F At 7 days post-IR injury, untreated (NT) and treated (IR) WT and KO retinal sections were stained by hematoxylin-eosin (HE). Shown are images from the peripheral region. Scale bar: 50 μm. G Measurements of peripheral retinal thickness. Data were presented as mean ± SD (n = 5). H At 2 days post-IR injury, cells undergoing apoptosis were TUNEL-labeled in WT and KO retinas with counterstaining by nuclear DAPI (blue). Scale bars: 50 μm. I Quantification of apoptotic cell death in the GCL of IR-injured WT and KO retinas. Data were presented as mean ± SD (n = 4). GCL ganglion cell layer, INL inner nuclear layer, IPL inner plexiform layer, IS inner segment, ONL outer nuclear layer, OPL outer plexiform layer, OS outer segment.