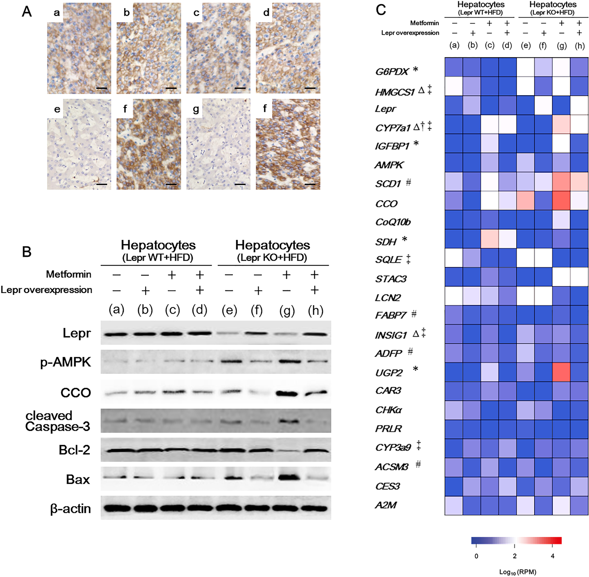
Fig. 7: Leptin receptor (Lepr) overexpression can rescue hepatocytes from the hyper-activation of glucose metabolism-involved genes, containing G6PDX, IGFBP1, SDH and UGP2.

A We conducted overexpression of Lepr in hepatocytes isolated from high-fat diet (HFD)-fed Lepr-knockout (Lepr-KO) rats and Lepr wild type (Lepr WT) rats. This was followed by immunostaining on Lepr at 96 h post transfection in both the presence and the absence of metformin. Scale bars, 30 μm. a, b hepatocytes isolated from HFD-fed Lepr WT rats were transfected with Lepr construct (b) or control vector (a) in the absence of metformin; c-d, hepatocytes isolated from HFD-fed Lepr WT rats were transfected with lepr construct (d) or control vector (c), followed by metformin treatment for 96 h; e-f, hepatocytes isolated from HFD-fed Lepr-KO rats were transfected with Lepr construct (f) or control vector (e) in the absence of metformin; g-h, hepatocytes isolated from HFD-fed Lepr-KO rats were transfected with Lepr construct (h) or control vector (g), followed by metformin treatment for 96 h. B Western blotting analysis for a-h in A. C Single-cell RNA sequencing for a–h in A (the 24 genes with the widest disparities between metformin-treated Lepr WT hepatocytes and Lepr-KO hepatocytes). n = 12. *Glucose metabolism-involved genes; #Fatty acid metabolism-involved genes; ΔCholesterol metabolism-involved genes; †Bile acid metabolism-involved genes; ‡Sterol metabolism-involved genes. G6PDX, glucose-6-phosphate dehydrogenase X-linked; HMGCS1, 3-hydroxy-3-methylglutaryl-coenzyme A synthase 1 swqazXEDwseqadxzLepr, leptin receptor; CYP7a1, cytochrome P450 (family 7, subfamily a, polypeptide 1); IGFBP1, Insulin-like growth factor-binding protein 1; AMPK, adenosine monophosphate (AMP)-activated protein kinase; SCD1, Stearoyl-coenzyme A desaturase 1; CCO, cytochrome C oxidase; CoQ10b, Coenzyme Q10 homolog B; SDH, serine dehydratase; SQLE, Squalene epoxidase; STAC3, SH3- and cysteine-rich domain 3; LCN2, lipocalin 2; FABP7, fatty acid-binding protein 7 (brain); INSIG1, insulin-induced gene 1; ADFP, adipose differentiation-related protein; UGP2, uridine diphosphate (UDP)-glucose pyrophosphorylase 2; CAR3, carbonic anhydrase 3; CHKα, choline kinase α; PRLR, prolactin receptor; CYP3a9, cytochrome P450, family 3, subfamily a, polypeptide 9; ACSM3, acyl-CoA synthetase medium-chain family member3; CES3, carboxylesterase 3; A2M, alpha-2-macroglobulin.