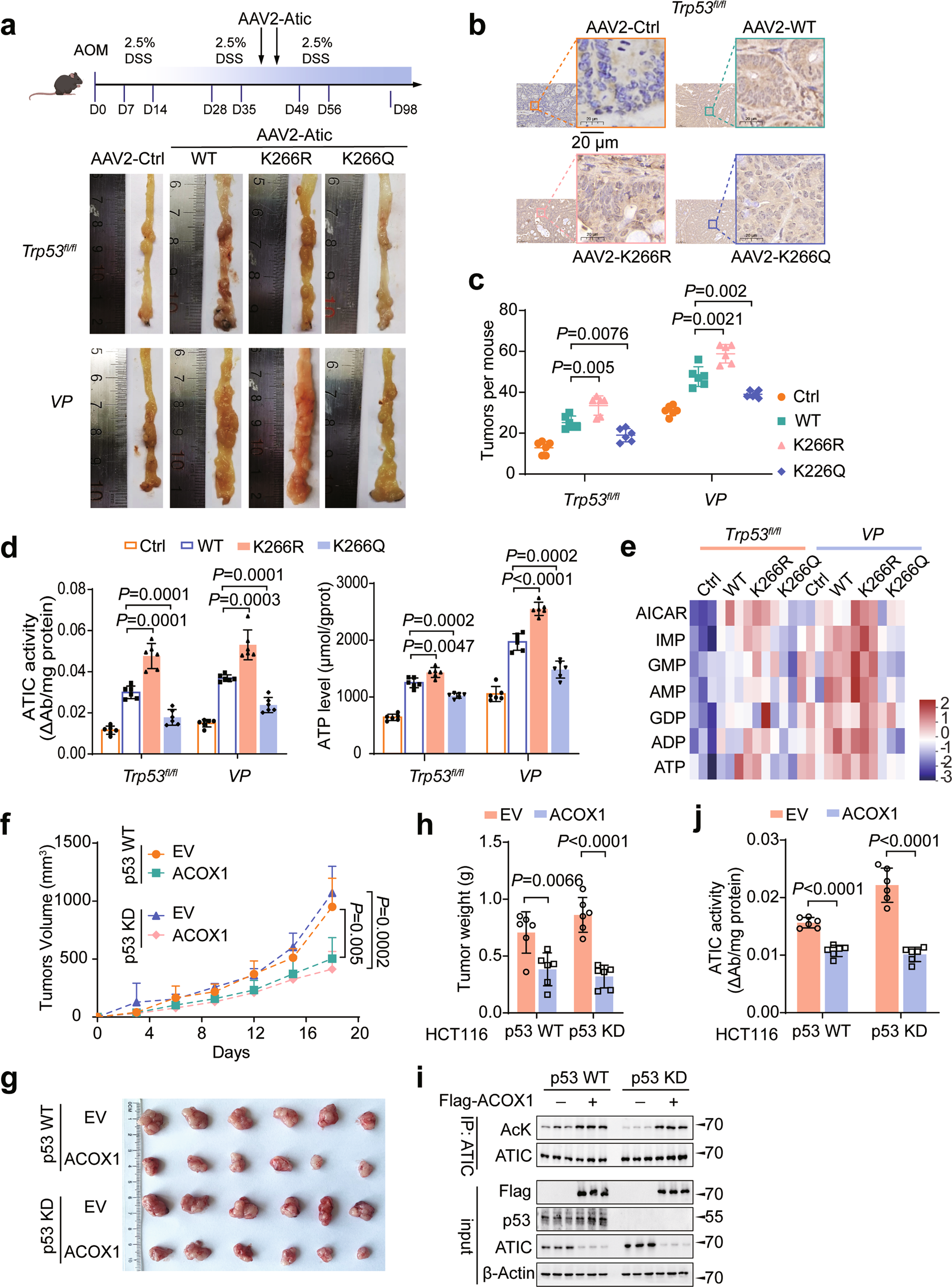
Fig. 5: Acetylation of ATIC is closely correlated to colorectal tumorigenesis.

a A Scheme for the AOM/DSS-induced colon cancer model in Trp53fl/fl and VP mice (top). Each mouse received two intraperitoneal injections of the indicated virus during the second processing of DSS treatment. Typical images of colon tumors expressing the indicated ATIC proteins 98 days after AOM/DSS treatment. b ATIC immunohistochemistry (IHC) in representative sections of tumor tissues from a. Scale bar, 20 μm. c Colon tumor numbers in mice from a, n = 6. d ATIC activity and ATP levels were measured in tumor tissues from a, n = 6. e Relative purine nucleotide levels were analyzed by LC-MS/MS in CRC tumors from Trp53fl/fl and VP mice and normalized to per mg tumor tissue, n = 3. f–h HCT116 cells with stable expression the indicated vectors were injected subcutaneously into BALB/c nude mice, n = 6. Tumor size was measured every 3 days f. Tumors were dissected and photographed (g) and weighed on day 18 (h). i Western blot analysis of ATIC acetylation in tumor tissues from each group, as in f, n = 3. j ATIC activity was measured in tumor tissues from f, n = 6. Data were presented as mean ± SD.