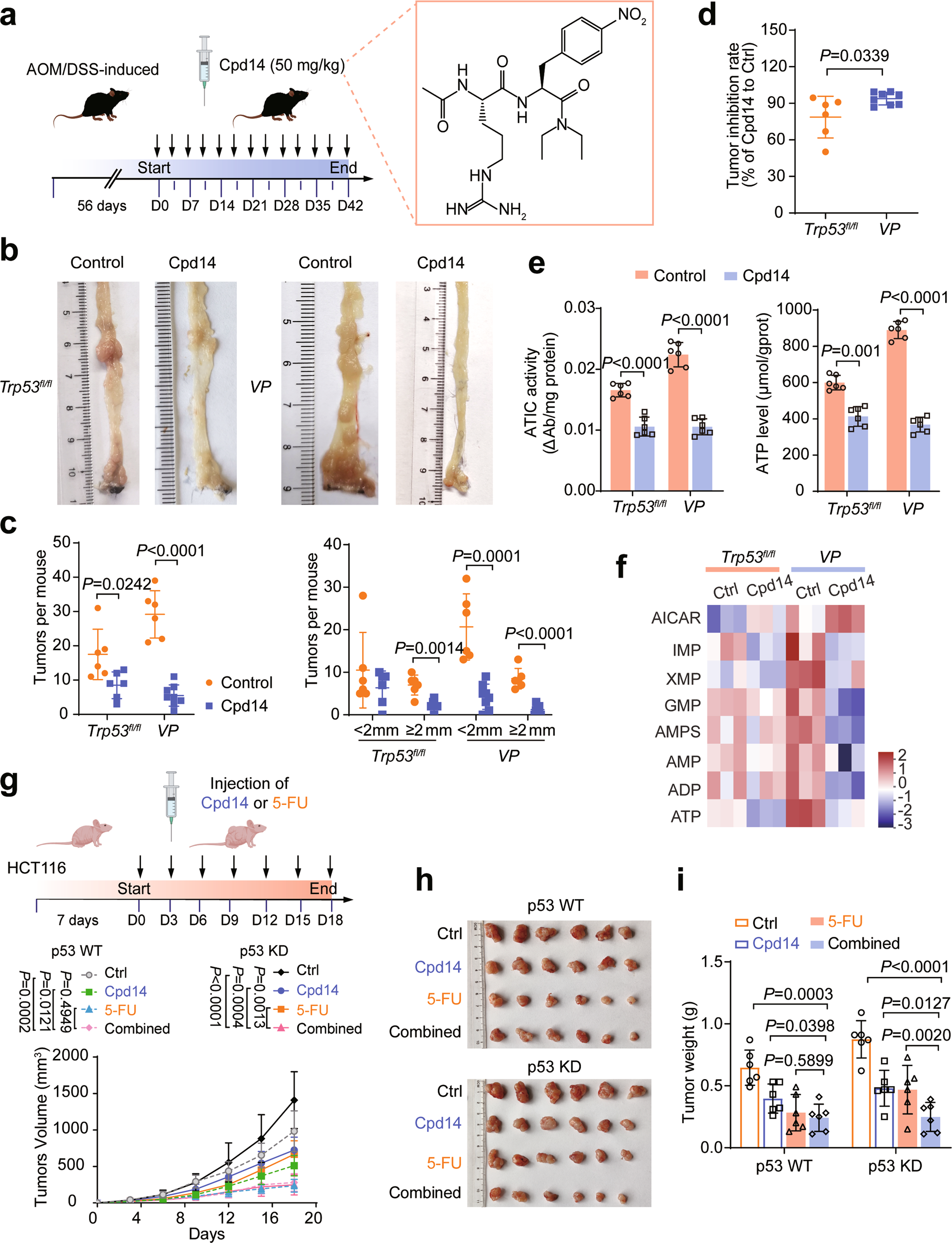
Fig. 6: Targeting ATIC suppresses colorectal tumorigenesis.

a A scheme of Cpd14 treatment during AOM/DSS-induced Trp53fl/fl and VP mouse CRC model (left). The chemical structure of Cpd14 (right). b Typical images of colon tumors from Control and Cpd14-treated mice 42 days after Cpd14 treatment. c Colon tumor numbers in mice from a, n = 6 or 8. d Tumor inhibition rate for Cpd14-treated mice relative to control mice in p53 WT and p53-deficient mice, n = 6 or 8. e ATIC activity (left) and ATP levels (right) in tumor tissues from AOM/DSS-induced CRC mouse model, n = 6. f Purine metabolite abundance were determined by LC-MS/MS in AOM/DSS-induced CRC mouse treated with Cpd14 or not, n = 3. g–i Schematic depicting experimental setup. Nude mice bearing HCT116 tumors were intraperitoneally administered 5-Fluorouracil (5-FU) and Cpd14, either alone or in combination, n = 6. Tumor size was measured every 3 days (g). Tumors were dissected and photographed (h) and weighed on day 18 (i). Data were presented as mean ± SD.