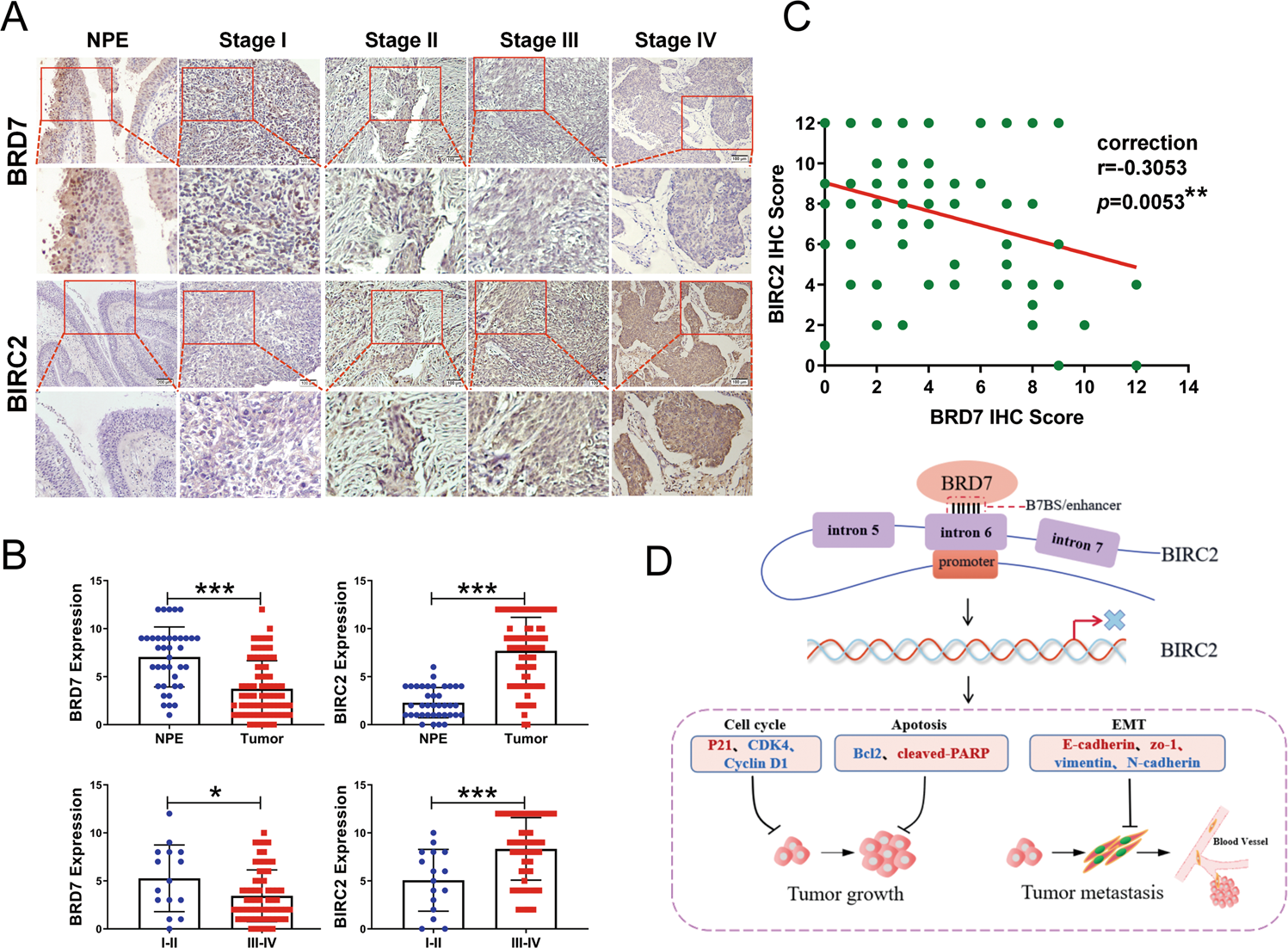
Fig. 8: BRD7 expression was negatively correlated with BIRC2 in clinical NP and NPC tissues.

A Representative image of BRD7 and BIRC2 expression in noncancerous nasopharyngeal tissues and different clinical TNM stages of NPC detected by IHC. B Statistical diagram of BRD7 and BIRC2 expression in noncancerous nasopharyngeal tissues and different clinical TNM stages of NPC. C Correlation between BRD7 expression and BIRC2 expression. D A schematic map showing the tumor-suppressive mechanism of BRD7 that occurs by repressing the enhancer activity and expression of BIRC2 in NPC. Red represents upregulated genes, and blue represents downregulated genes. Error bars represent the mean ± SD. *P < 0.05, **P < 0.01, ***P < 0.001.