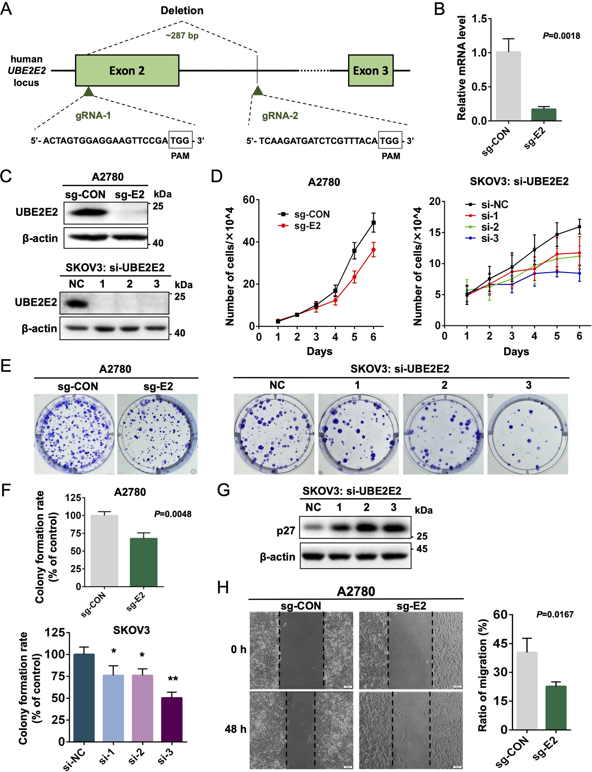
Fig. 2: Silencing UBE2E2 expression suppresses the proliferation and migration of OvCa cells.

A Schematic diagram showing guide RNAs (gRNAs) targeting the human UBE2E2 exon 2 locus. The protospacer adjacent motif (PAM) sequences are framed in black boxes. B qRT–PCR analysis and C western blot analyses were performed in A2780 and SKOV3 cells to verify the efficiency of UBE2E2 silencing (sg-CON: sgRNA-control; sg-E2: sgRNA-UBE2E2). D Cell counting assays and E, F colony formation assays were performed to investigate the effect of UBE2E2 silencing on the proliferation of A2780 and SKOV3 cells (n = 3). G The protein expression level of p27 in SKOV3 cells was assessed by immunoblotting 72 h after siRNA transfection. H The migration of A2780 cells was determined by wound healing assay, as described in the “Materials and methods” (n = 3). (*p < 0.05, **p < 0.01).