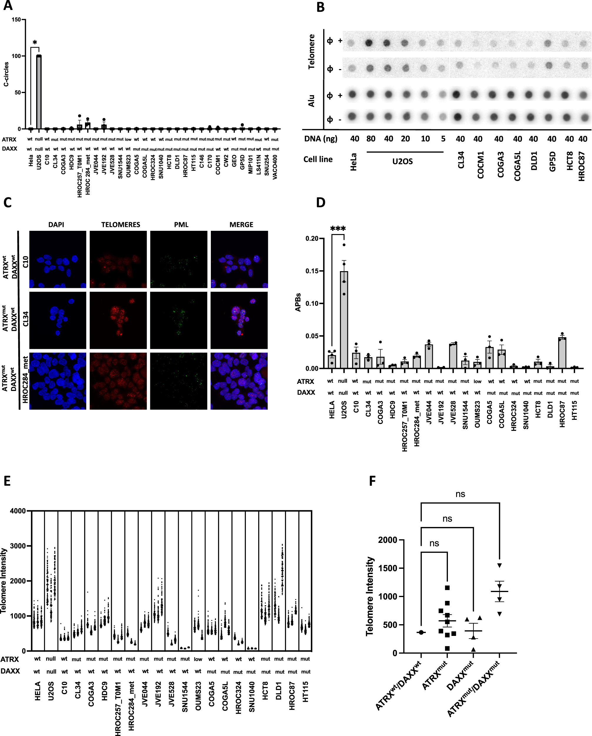
Fig. 2: CRC cell lines do not display ALT markers.

A CRC cell lines were tested for C-circles (CCA; n = 3). Quantification was normalized on ALT+ cell line (U2OS). Mean with SEM and individual values are shown. Kruskall–Wallis test, Dunett’s multiple comparison test: each column compared with HeLa (*P < 0.033). B Representative dot blot for CCA in cell lines. C Representative images of cell lines screened for telomere intensity and PML, nuclei stained by DAPI. D Number of APBs in selected cell lines (Hela n = 4; other cell lines n = 3). Mean with SEM and individual values are shown. Kruskall–Wallis test, Dunett’s multiple comparison test: each column compared with HeLa (***P < 0.001). E Telomere intensity evaluated in selected CRC cell lines by FISH (n = 3). F Telomere intensity in cell lines grouped for their ATRX and DAXX mutational status. Each point represents a cell line. Mean with SEM is shown for each group. One-way ANOVA, Dunett’s multiple comparison test: each column compared with ATRXwt/DAXXwt (ns= not significant). U2OS and HeLa cell lines were used as ALT+ and ALT- controls in all experiments, respectively.