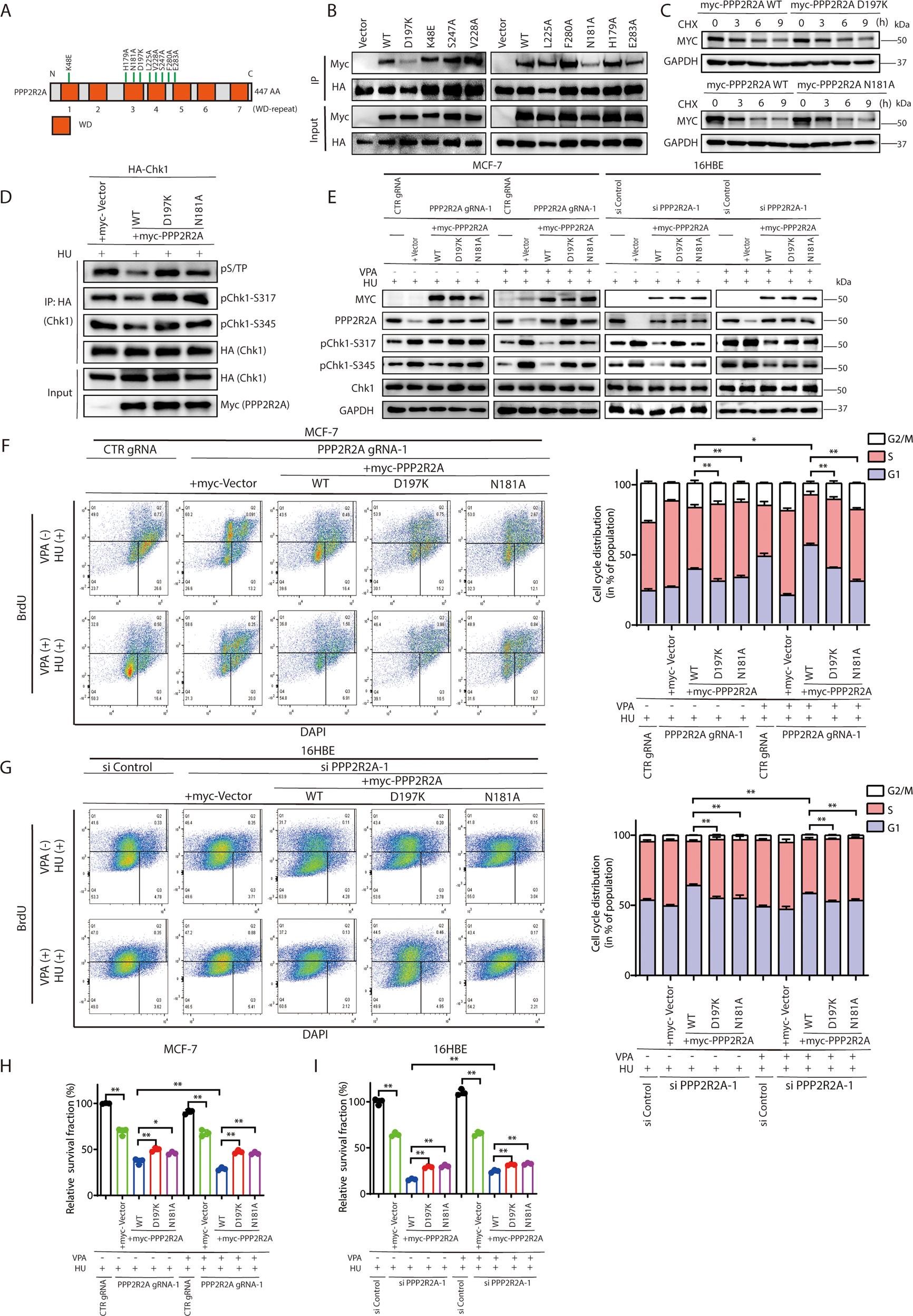
Fig. 6: PPP2R2A D197 and N181 are essential for Chk1 dephosphorylation and VPA-mediated bidirectional regulation in response to HU treatment.

A The schematic representation of the residues in top acidic face of PPP2R2A used in this study. B Representative immunoprecipitation experiment to test Chk1 binding requirements on Myc-PPP2R2A. HA-Chk1 and and Myc-PPP2R2A (wild-type, WT or mutant) constructs were co-transfected into 293T cells and subjected to immunoprecipitation. These assays were resolved via SDS-PAGE, and proteins were detected using anti-HA and anti-Myc antibodies. C MCF-7 cells transiently transfected with Myc-PPP2R2A WT, Myc-PPP2R2A D197K and Myc-PPP2R2A N181A were treated with cycloheximide (50 μg/ml). Whole-cell lysates were subjected to western blotting at the indicated time points and probed with Myc-PPP2R2A antibody. GAPDH was used as loading control. D 293T cells transiently co-transfected HA-Chk1, co-with Myc-Vector, Myc-PPP2R2A WT, Myc-PPP2R2A D197K and Myc-PPP2R2A N181A were lysed and immunoprecipitated with anti-HA antibody under denaturing condition. Western blotting analysis was performed using pS/TP, Myc-PPP2R2A, HA-Chk1, pChk1-S317 and pChk1-S345 antibodies. E MCF-7 and 16HBE cells pretreated with the indicated gRNAs or siRNA were transfected with Myc-Vector or Myc-tagged PPP2R2A WT, D197K and N181A mutants. The cells were treated with 0.5 mM VPA and/or 2 mM HU, Western blotting experiments were performed to evaluate the level of Myc-PPP2R2A, PPP2R2A, pChk1-S317, pChk1-S345 and Chk1. GAPDH was used as loading control. F, G MCF-7 and 16HBE cells were treated as described in E. Cell cycle analysis of the DNA content of cells were performed by flow cytometry. Cell cycle analysis is shown as mean ± SD (n = 3). Statistical significance is displayed for S cells. *P < 0.05, **P < 0.01. H, I MCF-7 and 16HBE cells were treated as stated in E. The survival of MCF-7 and 16HBE cells was detected by CCK8 assay. Each data point in the graph was from three independent experiments. *P < 0.05, **P < 0.01.