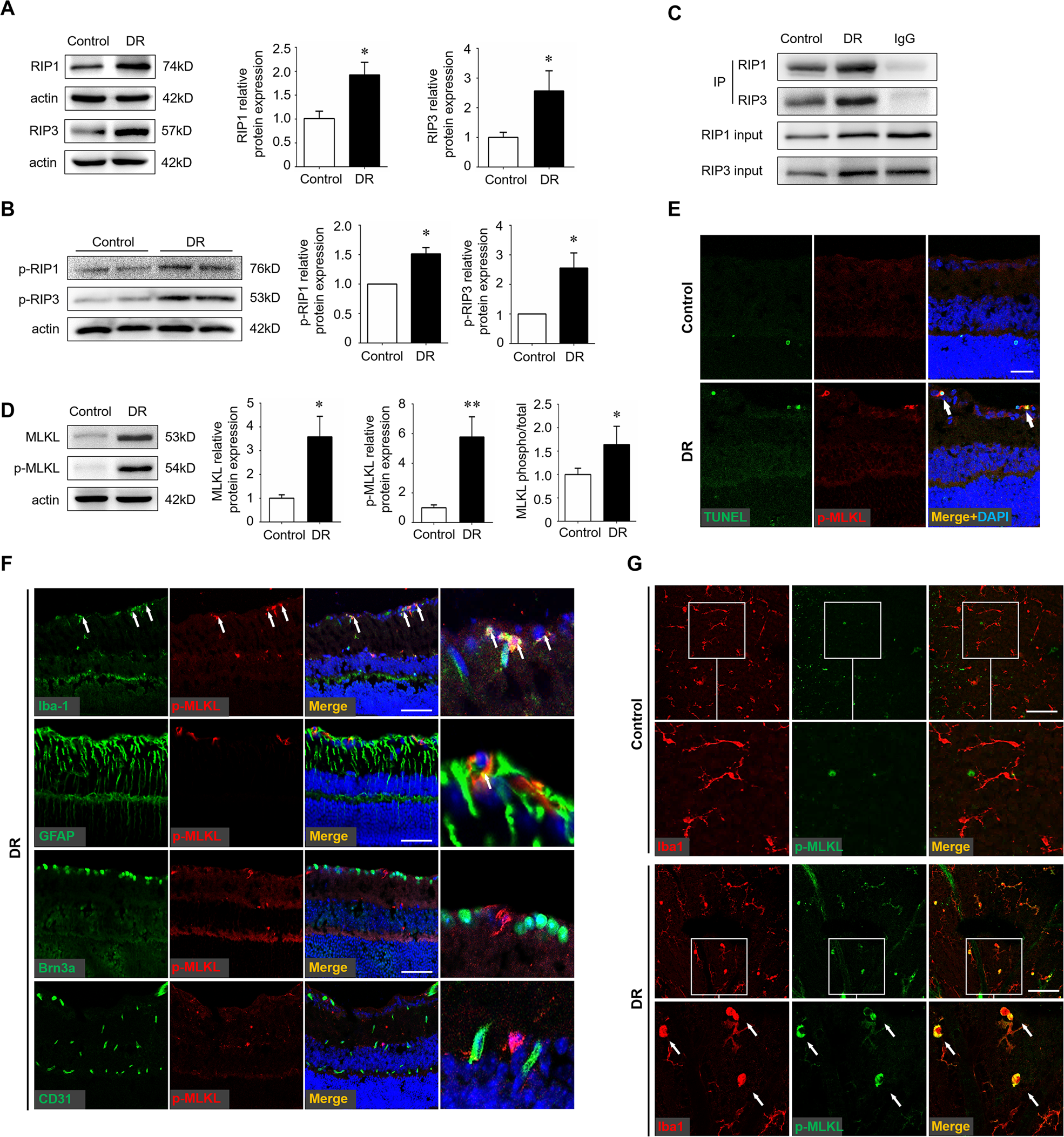
Fig. 2: Activation of microglial necroptosis in the diabetic retina.

Streptozotocin-induced diabetes model was established and retina samples were collected 12 weeks after diabetes induction. Age-matched non-diabetes mice were used as control. A, B Protein levels of RIP1 and RIP3 (A), and phospho-RIP1 (p-RIP1) and p-RIP3 (B), were detected by western blotting. C Co-immunoprecipitation assays of RIP1 and RIP3 revealed that RIP1 coimmunoprecipitated with RIP3 in the diabetic retina. D Protein levels of MLKL and p-MLKL were detected by western blotting. E Combined p-MLKL staining and TUNEL assay on retinal cryosections. Arrows indicated necroptotic cells that were both p-MLKL and TUNEL positive. Scale bar: 50 μm. F Double staining of p-MLKL with different cell markers on cryosections of the diabetic retinas. Iba1, a marker for microglia. GFAP, a marker for astrocytes and Müller cells. Brn3a, a marker for retinal ganglion cells. CD31, a marker for vascular endothelial cells. Arrows indicated cells co-stained with p-MLKL and iba1 and partially GFAP. Scale bar: 50 μm. G Double staining of p-MLKL and iba1 on flat-mounts of the diabetic retina and non-diabetic control. Arrows indicated cells co-stained with p-MLKL and iba1. Scale bar: 50 μm. Western blotting assays were repeated 3 times. Data were shown as mean ± S.D. *P < 0.05. **P < 0.01.