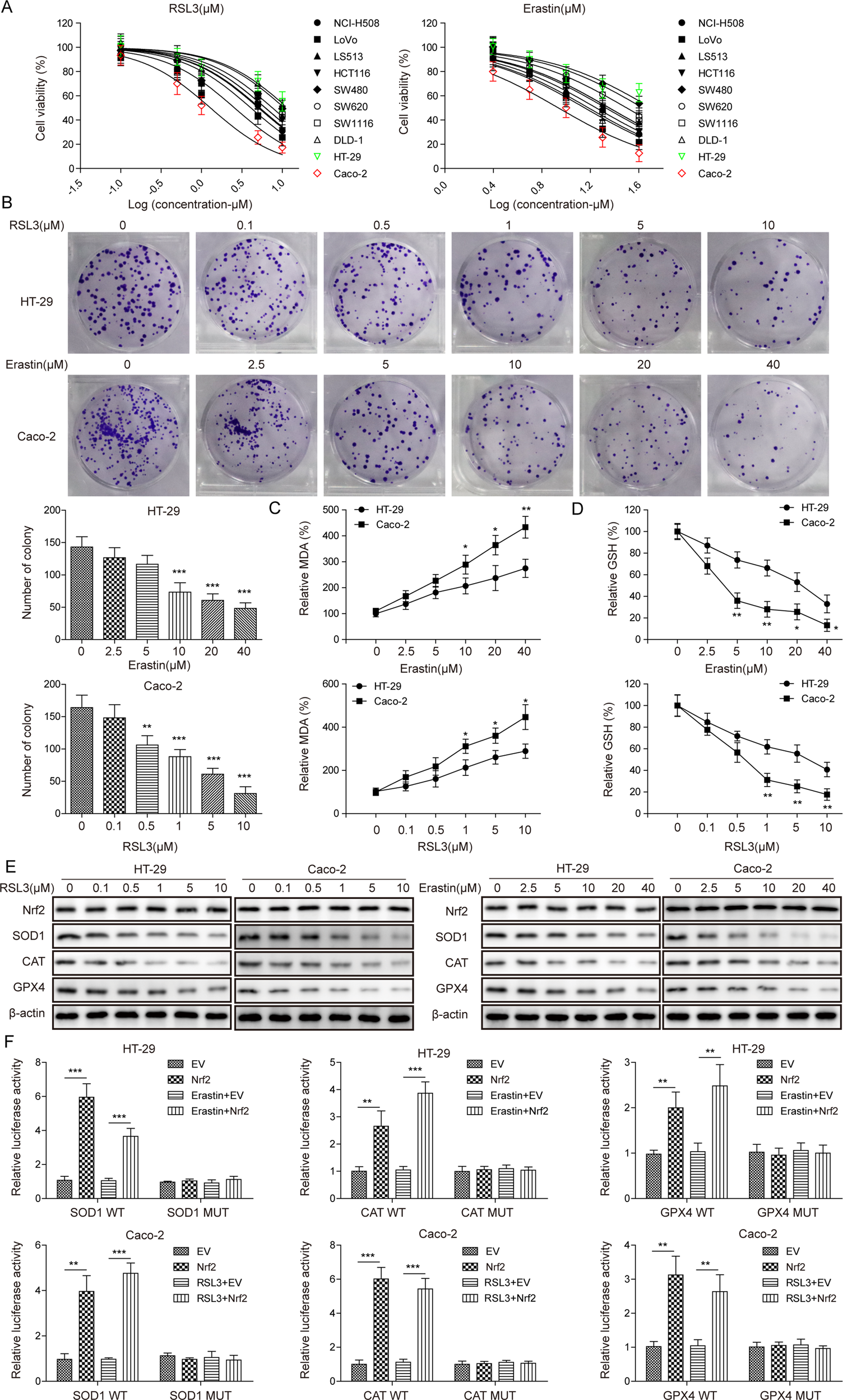
Fig. 2: RSL3 and Erastin induces CRC ferroptosis.

NCI-H508, LoVo, LS513, HCT116, SW480, SW620, SW1116, DLD-1, HT-29, and Caco-2, CRC cell lines, were stimulated with serial concentrations of RSL3 (0, 0.1, 1, 5, or 10 μM) for 48 h or were stimulated with Erastin (0, 2.5, 5, 10, 20, or 40 μM) for 48 h. The cell A viability and B proliferation were assessed via the CCK-8 assay and the colony formation assay. The C MDA, D GSH and E Nrf2, SOD1, CAT, and GPX4 levels were detected in HT-29 and Caco-2 cells that were treated with serial concentrations of RSL3 or Erastin. F The luciferase activity of HT-29 cells that were treated with or without Erastin or Caco-2 cells that treated with or without RSL3 were co-transfected with GPX4-WT, SOD1-WT or CAT-WT or GPX4-MUT, SOD1-MUT, or CAT-MUT and Nrf2. All experiments were carried out at least three times, n = 3, *P < 0.05, **P < 0.01 and ***P < 0.001.