Fig. 3: Validation of selected putative interactions.
From: The MEF2A transcription factor interactome in cardiomyocytes

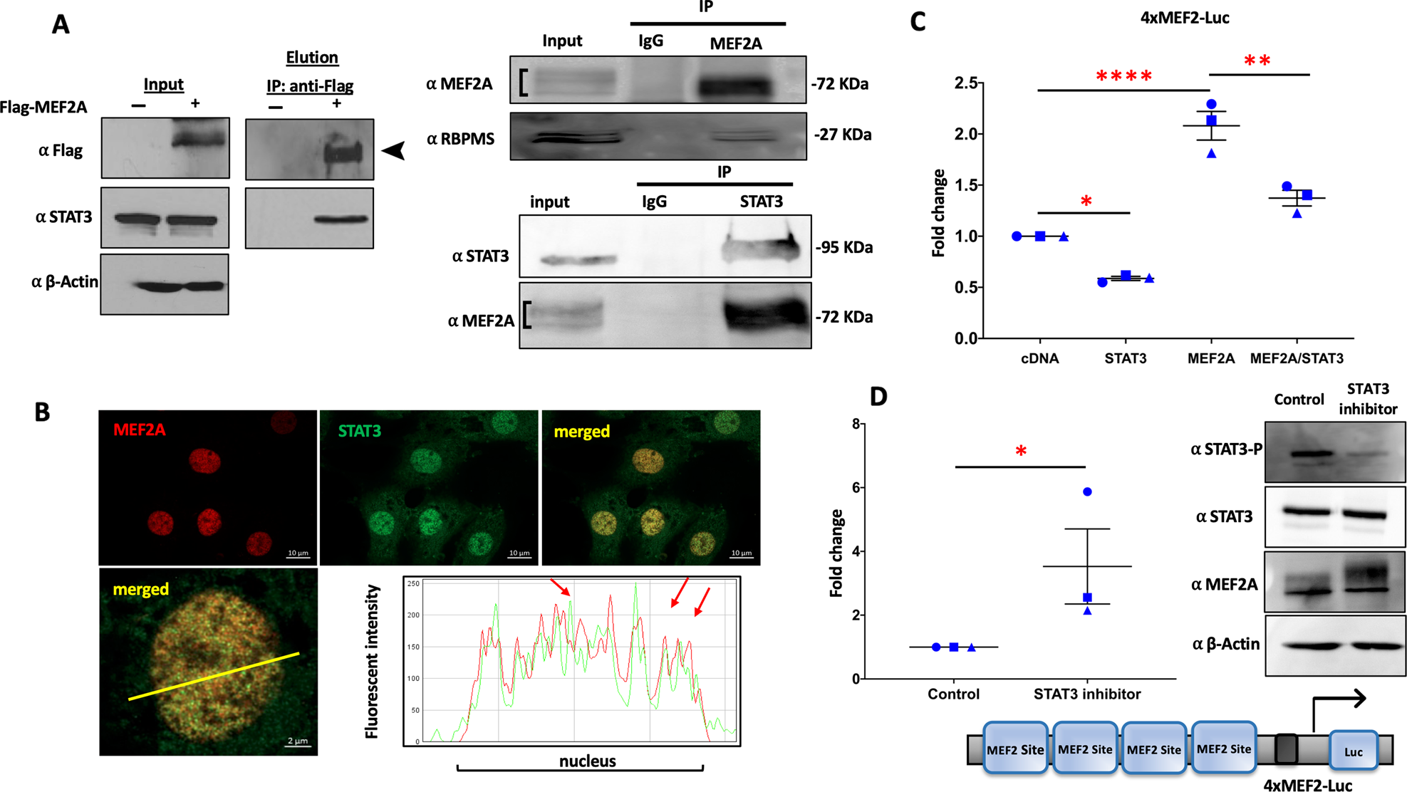
A PCMs were transfected with a Flag-MEF2A construct and lysates were assessed for expression by Western blotting. Flag-MEF2A lysates were used for IP using α-Flag magnetic beads and the eluates were blotted with anti-Flag and STAT3 antibodies. IP with lysates from non-transfected PCMs were used as negative controls (Left panel). Non-transfected PCM lysates were used for IP using MEF2A antibody to confirm the interaction between endogenous MEF2A and RBPMS. IP with IgG was used as controls (Top right). Non-transfected PCM lysates were used for IP using a STAT3 antibody IP to confirm the interaction between endogenous STAT3 and MEF2A. IP with IgG was used as control (Bottom right). Number of biological replicates carried out for the Western blot and IP data is n = 3. B Confocal immunofluorescence analysis of endogenous MEF2A and STAT3 indicates a nuclear localization in PCMs. PCMs were fixed and stained for MEF2A in red and counterstained for STAT3 in green. Slides were analyzed by confocal microscopy. The scale bars are 2 and 10 μm. The intensity blot of MEF2A and STAT3 signals is shown over the region shown by the yellow line in the merged image. C STAT3 and MEF2A expressing vectors alone and in combination were ectopically expressed in PCMs along with a 4xMEF2 luciferase reporter gene. Renilla luciferase was used to normalize for transfection efficiency. Lysates were collected at 48 h. The luciferase activity under each condition was measured and normalized to Renilla values to determine the fold change. D PCMs were transiently transfected with 4xMEF2 luciferase reporter gene for 48 h and then treated with STAT3 inhibitor (C188-9;10 µM) for 1 h in serum free medium. The control cells were treated by the solvent (DMSO) in serum free medium. Representative western blots of three independent biological replicates are presented which were carried out to assess the STAT3 inhibitor effect as compared to control condition. A schematic of the 4xMEF2A-Luc construct is shown below the luciferase data. Each condition in the luciferase reporter assay is compared to the respective control condition for three independently transfected samples (technical replicates) to determine the fold change. Each dot represents one biological replicate and corresponds to the mean of three technical replicates. The error bars represent standard error of the mean (SEM). Tukey’s multiple comparisons test in one-way ANOVA and independent two sample t-test using GraphPad Prism 8.0 were used to test for statistical significance. Adjusted p-value *≤0.05, **≤0.01, ***≤0.001****<0.0001, comparing to control.