Fig. 5: Notch3 is regulating Mybl2 via HeyL-mediated inhibition.
From: Notch3 regulates Mybl2 via HeyL to limit proliferation and tumor initiation in breast cancer

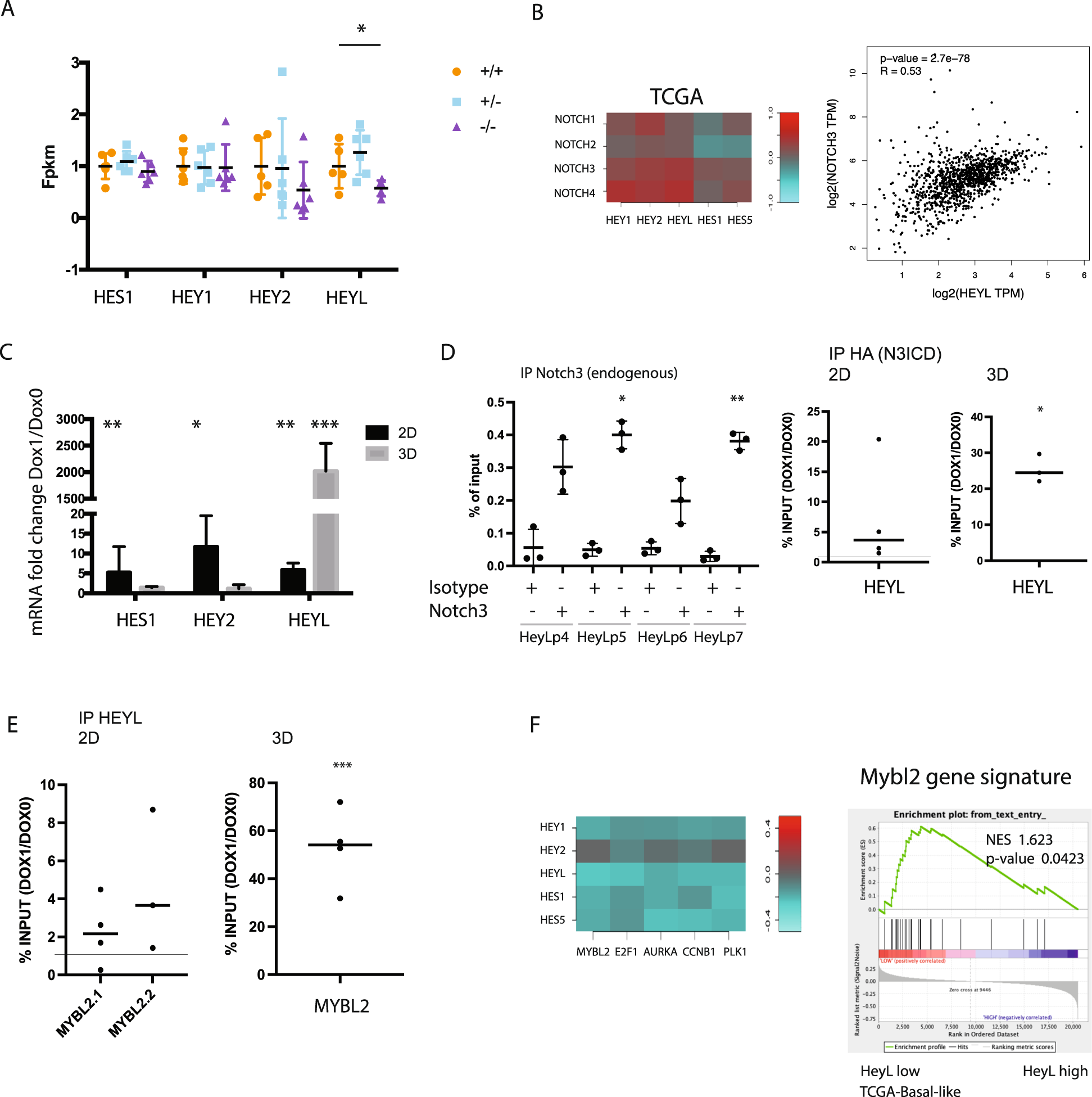
A mRNA expression of Notch target genes in tumors from MMTV-NEU; Notch3+/+ (+/+), MMTV-Neu/Notch3lacZ/+ (+/–) and MMTVNEU/Notch3lacZ/lacZ tumors (–/–) (n = 6 mice in each genotype). B Pearson coefficient of correlation between expression of Notch receptors and Notch traget genes in the TCGA-BRCA dataset and correlation between Notch3 and HeyL. C Expression of HES1, HEY2 and HEYL following N3ICD induction in MDA-MB231 cultured in 2D or in organoïds (3D) (n = 3 in each conditions). D PCR for HEYL promoter using 4 different sets of primers were realized in chromatin immunoprecipitated with Notch3 antibody in MCF7 cells (n = 3 for 4 pairs of primers) and with HA antibody in MDA-MB231 cells treated with Doxycyclin (DOX1) to induce N3ICD compared with non induced cells (DOX0) in 2D (n = 4 with one pair of primers and in 3D (one experiment with 3 different pairs of primers). E PCR for MYBL2 promoter after immunopreicipitaion of HeyL using two different set of primers in 2D (n = 4 for each pairs of primers) and in 3D with 4 different pairs of primers in one experiment. F Pearson coefficient of correlation between Notch target genes and Mybl2 in the TCGA dataset and GSEA for the Mybl2 signature comparing the HeyL high and HeyL low basal-like tumors in the TCGA-BRCA dataset.