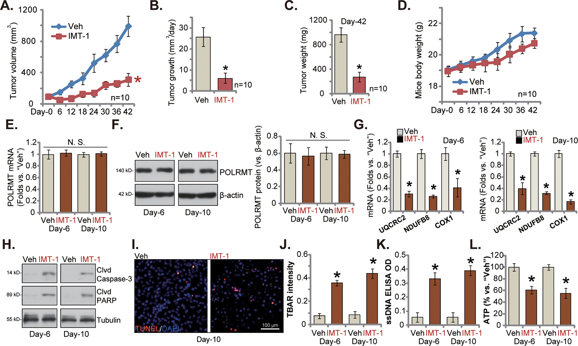
Fig. 6: Oral administration of IMT1 hinders the growth of endometrial carcinoma xenograft in nude mice.
From: A first-in-class POLRMT specific inhibitor IMT1 suppresses endometrial carcinoma cell growth

The phEC-1 xenograft-bearing nude mice were orally-administrated with IMT1 (50 mg/kg body, every 48 h) or the vehicle control (“Veh”), the phEC-1 xenograft volumes (A) and animal body weights (D) were recorded every 6 days. The estimated daily tumor growth, in mm3 per day, was calculated (B). All mice were then sacrificed by decapitation at “Day-42”, and xenograft tumors were isolated and weighed (C). At Day-6 and Day-10, 12 h after IMT1/ vehicle administration, one phEC-1 xenograft from each group was isolated, expression of listed genes and proteins in the described phEC-1 xenograft tissues was shown (E–H); The TBAR intensity (J), ssDNA contents (K) and ATP levels (L) were also measured. Alternatively, the phEC-1 xenograft slides were subject to immunofluorescence staining of TUNEL-positive nuclei (I). Data were mean ± standard deviation (SD). *P < 0.05 versus “Veh” group. Scale bar = 100 μm.