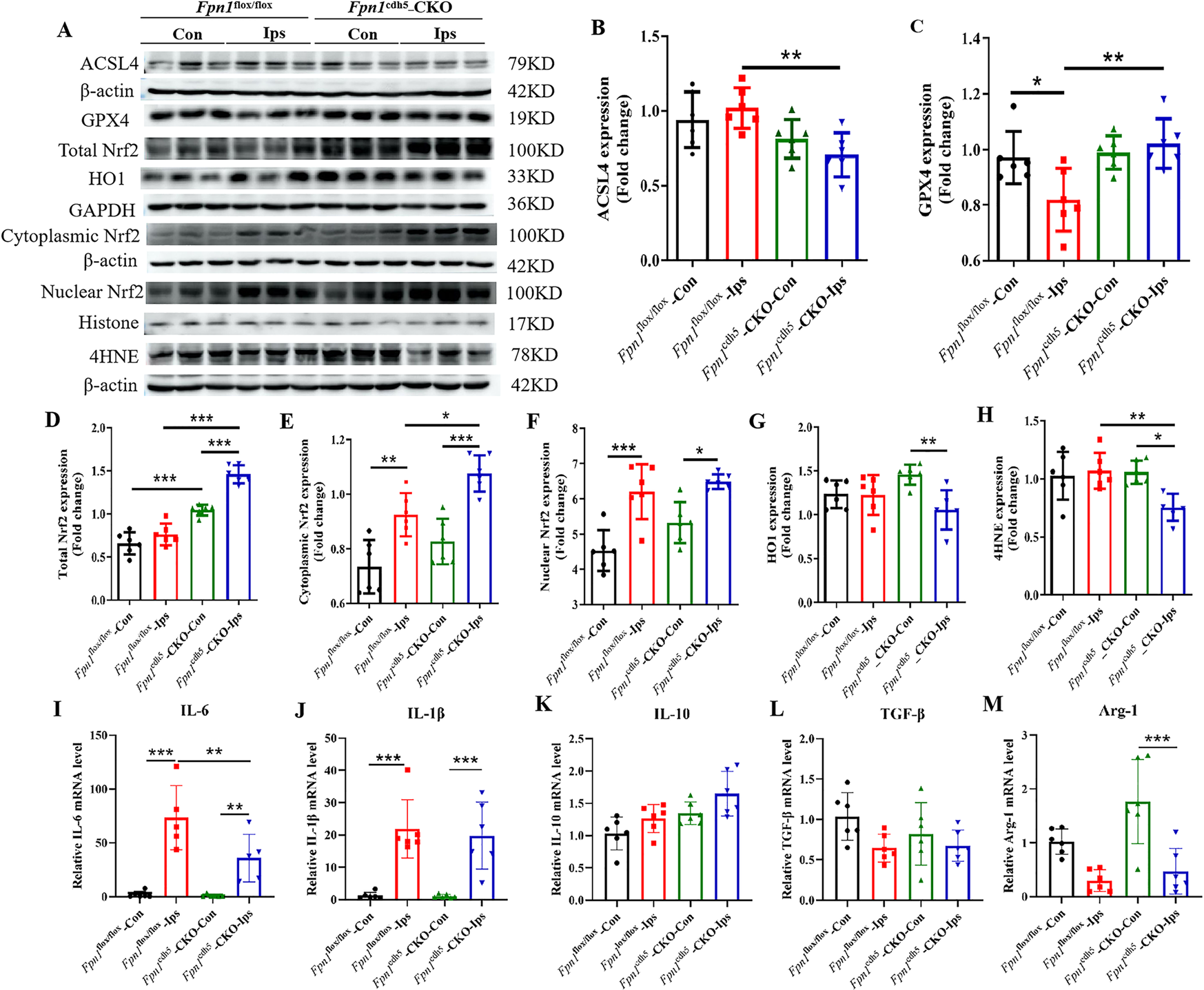
Fig. 3: Fpn1 knockout in ECs attenuates ferroptosis, and alleviates the oxidative stress and inflammatory response that occur in the acute phase of ischemic stroke.

A. Representative western blot images of the levels of ACSL4 and GPX4, total Nrf2, cytoplasmic Nrf2, nuclear Nrf2, HO1 and 4HNE in the contralateral (Con) and ipsilateral (Ips) cerebral cortex at Day 1 after dMCAO. Quantification of the western blot signals of ACSL4 (B), GPX4(C), total Nrf2 (D), Cytoplasmic Nrf2 (E), Nuclear Nrf2 (F), HO1 (G), and 4HNE (H). β-actin or GAPDH or histone was used as an internal control. Quantification by qRT-PCR of IL-6 (I), IL-1β (J), IL-10 (K) TGF-β (L), and Arg-1 (M) mRNA levels. β-actin was used as an internal control. The data are presented as the mean ± SD. n = 6, two-way ANOVA, Tukey’s post hoc comparisons. *p < 0.05, **p < 0.01, ***p < 0.001.