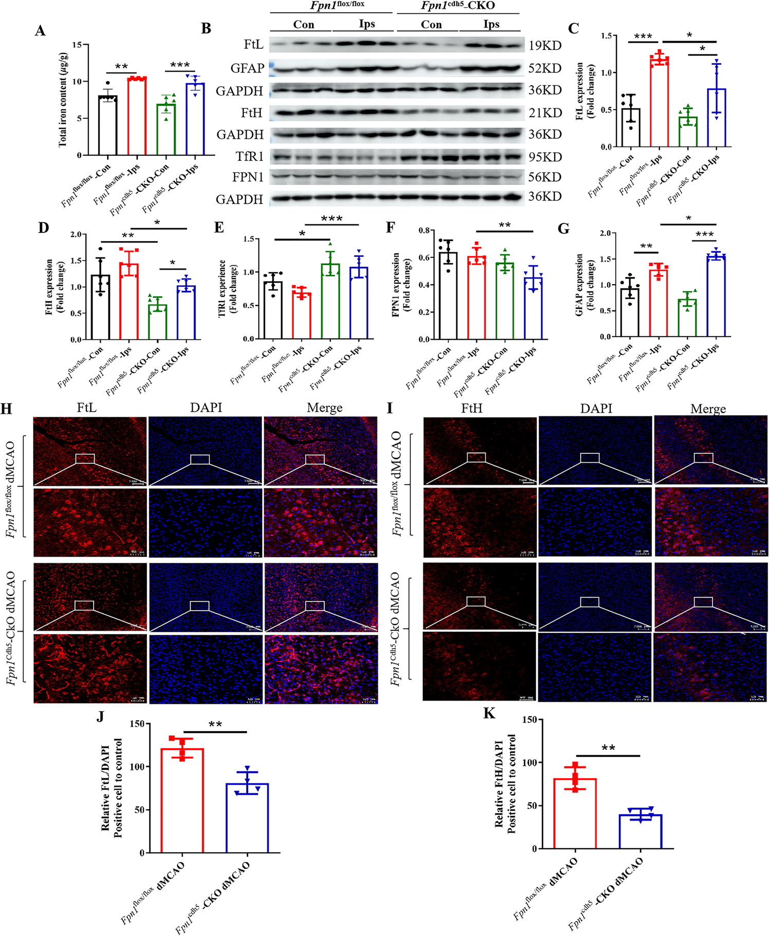
Fig. 7: Fpn1 knockout in ECs diminishes brain iron accumulation during the long-term recovery period following ischemic stroke.

A The levels of total iron content in the cortex detected by ICP-MS at Day 28 after dMCAO (n = 6, two-way ANOVA, Tukey’s post hoc comparisons). B Representative western blot images of the levels of FtL, FtH, TfR1, FPN1 and GFAP in the contralateral (Con) and ipsilateral (Ips) cerebral cortex at Day 28 after dMCAO. Quantification of the western blot signals of FtL (C), FtH (D), TfR1 (E), FPN1 (F) and GFAP (G) (n = 6, two-way ANOVA, Tukey’s post hoc comparisons). GAPDH was used as an internal control. The distribution of FtL (H) and FtH (I) in the cortex detected by immunofluorescence staining (scale bar = 50 μm). Quantification of immunofluorescence staining of FtL (J) and FtH (K) (n = 4, unpaired t-test). The data are presented as the mean ± SD. *p < 0.05, **p < 0.01, ***p < 0.001.