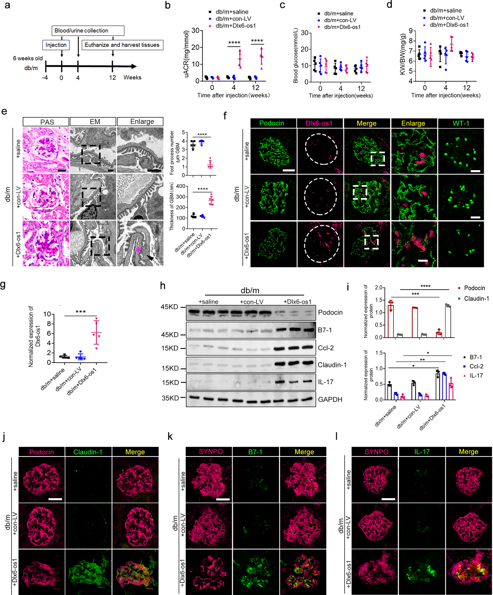
Fig. 3: Glomerular podocyte injury induced by lncRNA Dlx6-os1 overexpression in phenotypically normal db/m mice.

a Treatment flow chart. Mice were on an adaptive feeding for 4 weeks before the experiment (−4 to 0 weeks). The db/m mice were randomly allocated to three groups: saline control (db/m + saline), blank virus control (db/m + con-LV), and lncRNA Dlx6-os1-overexpressing lentivirus (db/m + Dlx6-os1) groups. b–d The uACR of the (db/m + Dlx6-os1) mice is significantly higher than that of the (db/m + saline) mice (b), but there are no significant differences in the random blood glucose level (c) or kidney weight/ body weight (KW/BW) ratio (d). ****P < 0.0001. n = 5 mice/group (one-way ANOVA plus Dunnett’s multiple comparisons test). e Periodic acid-Schiff (PAS) staining and electron microscopy (EM) analysis of kidney tissues and podocytes from db/m mice 12 weeks after lentivirus injection. The statistical charts show the number of foot processes per micrometer and the thickness of the basement membrane. Five visual fields were analyzed per sample, PAS bar = 20 µm; EM bar = 1 µm). ****P < 0.0001 (unpaired t-test). n = 5 mice/group. f FISH-based detection of the location and level of the lncRNA Dlx6-os1 expression in paraffin-embedded mouse kidney tissues. LncRNA Dlx6-os1 is upregulated (magenta dots). Podocin (green) and WT-1 expressions are reduced. Images are representatives of three separate experiments. Scale bar = 20 µm. g The expression of lncRNA Dlx6-os1 in the primarily isolated podocyte as determined by qRT-PCR. ***P < 0.001 (unpaired t-test). n = 5 mice/group. h Western blots of isolated glomeruli from mouse kidneys to determine the levels of podocin, B7-1, ccl-2, IL-17, and claudin-1 protein. GAPDH was used as the loading control. n = 3 mice/group. i Quantification from the western blot data shown in h. The intensity of the bands was analyzed in ImageJ and normalized to that of GAPDH (n = 3). *P < 0.05, **P < 0.01, ***P < 0.001, ****P < 0.0001 (one-way ANOVA, plus Tukey’s multiple comparisons test). j–l Comparison of podocin (j, magenta), SYNPO (synaptopodin, k and l, magenta), claudin-1 (j, green), B7-1 (k, green), and IL-17 (l, green) expression levels and localization sites in OCT-embedded frozen kidney tissues. Images are representative of three separate experiments. Scale bar = 20 µm.