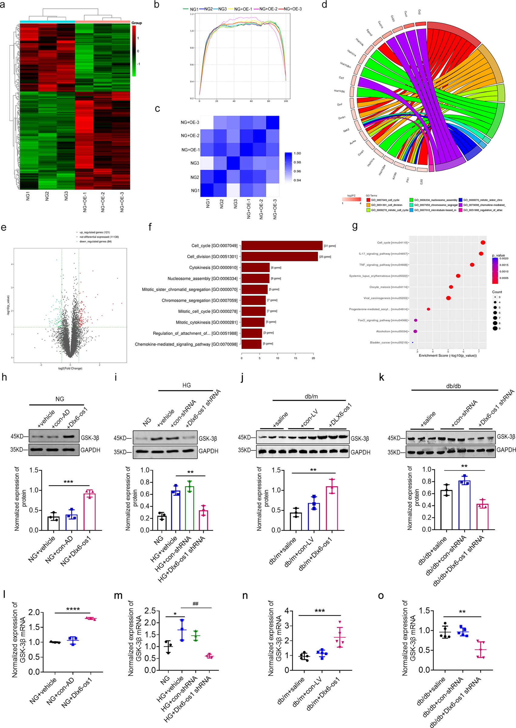
Fig. 7: RNA-seq results after lncRNA Dlx6-os1 overexpression in the cultured podocytes.

a The RNA-seq and cluster analysis. NG, normal cultured podocytes; NG + OE, lncRNA Dlx6-os1-overexpressing podocytes. b Transcription coverage map. c A correlation coefficient heat map of samples. The shade of blue represents the degree of correlation. d The circle map of differential expression mRNA. e A differential expression mRNA volcano plot. f The BP-enrichment score chart. g The pathway analysis obtained for the enrichment score dot plot. The top ten pathways are shown. h–k Western blots of the GSK-3β protein of both cultured podocytes (MPC5) and isolated glomeruli from db/m and db/db mice under different treatments. Quantification of the western blot data were shown below. The intensity of the bands was analyzed in ImageJ and normalized to that of GAPDH (n = 3). **P < 0.01, ***P < 0.001 (one-way ANOVA plus Dunnett’s multiple comparisons test). l–o qRT-PCR analysis of GSK-3β gene expression in both cultured podocytes (MPC5, n = 3) and primary podocytes isolated from db/m and db/db mice under different treatments (n = 5). *P < 0.05, **P < 0.01, ***P < 0.001, ****P < 0.0001; ##P < 0.01 (one-way ANOVA plus Dunnett’s multiple comparisons test).