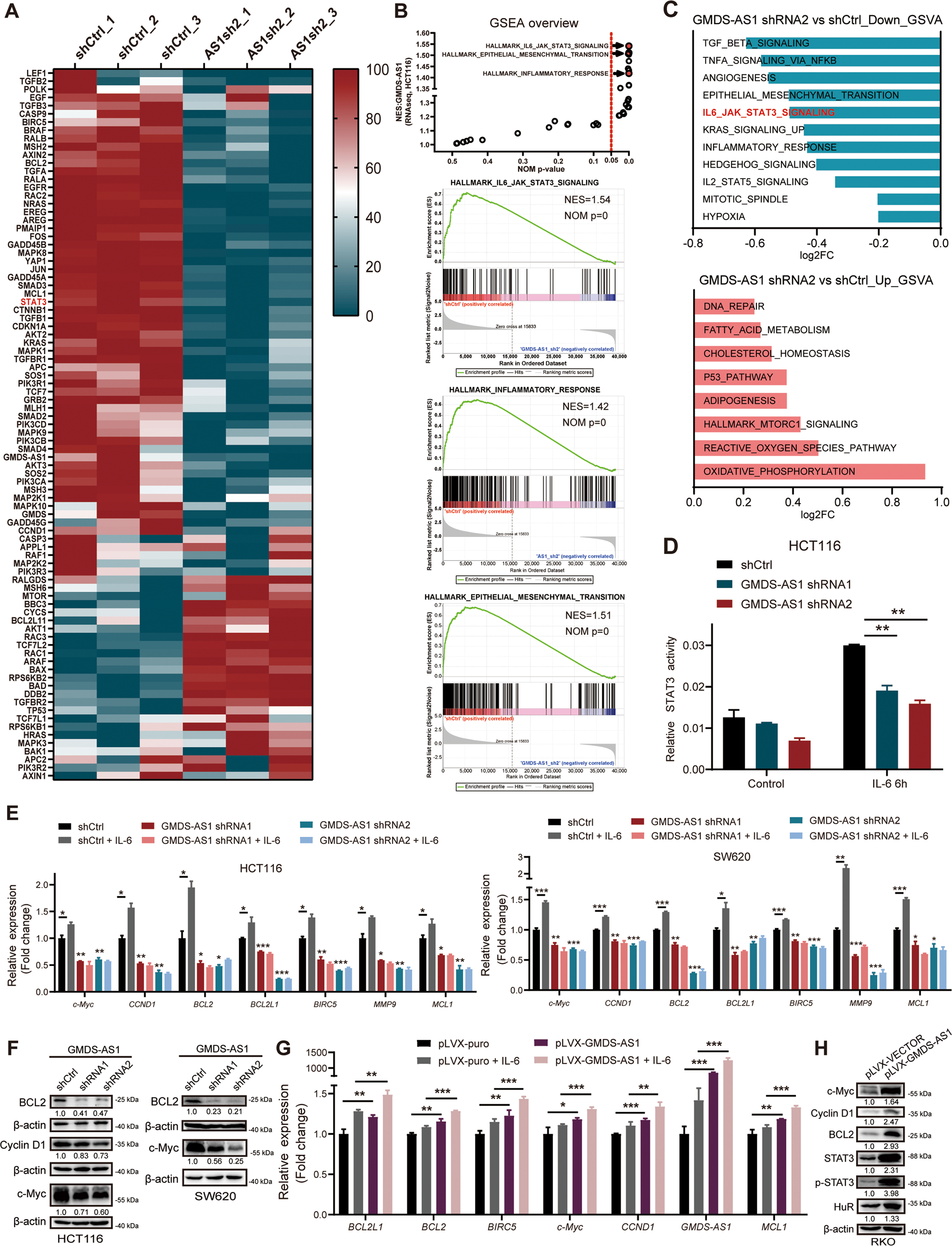
Fig. 3: GMDS-AS1 activates the Jak-STAT3 signaling pathway in CRC cells.
From: LncGMDS-AS1 promotes the tumorigenesis of colorectal cancer through HuR-STAT3/Wnt axis

A CRC-related gene expression profiles of HCT116 cells stably transduced with the control shRNA (shCtrl) or GMDS-AS1 shRNA 2 plasmid. In the heatmap, the genes are shaded blue, white, or red to indicate low, intermediate, or high expression, respectively. B A GSEA of hallmark gene sets in the mRNA expression profile of HCT116 cells stably transduced with the shCtrl or GMDS-AS1 shRNA 2 plasmid. Three representative GSEA enrichment plots are shown. C A GSVA showing gene sets that were significantly enriched (p < 0.05), including the STAT3 signaling pathway. D Luciferase activity assays of the STAT3 signaling pathway were performed in HCT116 cells stably transduced with control or GMDS-AS1 shRNAs. E Relative mRNA expression levels of STAT3 target genes in IL-6 untreated/treated GMDS-AS1 control/KD HCT116 (above) and SW620 cells (below) were measured by qPCR. The cells were harvested after 24 h of vehicle or 10 ng/ml IL-6 treatment. F The expression levels of certain STAT3 downstream effector proteins in GMDS-AS1 control/KD HCT116 and SW620 cells were determined by western blotting. G Relative mRNA expression levels of STAT3 target genes in IL-6 untreated/treated RKO cells stably expressing a control or GMDS-AS1 plasmid were measured by qPCR. The cells were harvested after 24 h of vehicle or 10 ng/ml IL-6 treatment. H The expression levels of certain STAT3 downstream effector proteins in control and stable GMDS-AS1-expressing RKO cells were determined by western blotting. D, E, G Values are expressed as the means ± SEM, n = 3. ***p < 0.001, **p < 0.01, and *p < 0.05 by two-tailed Student’s t test. E, G 18S was the endogenous control. F, H β-actin was the endogenous control.