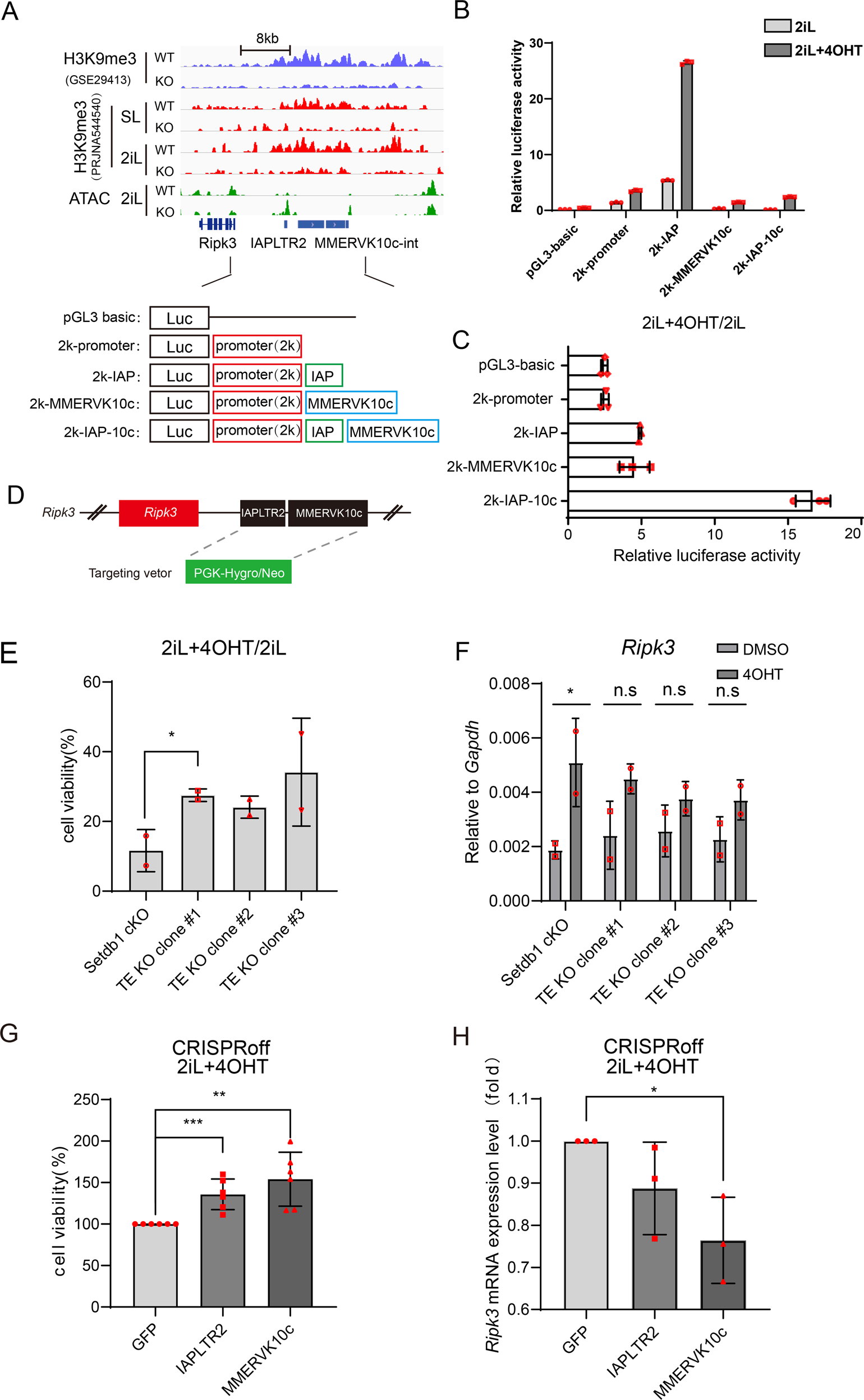
Fig. 4: Ripk3 expression was regulated by its upstream ERVs.
From: Transposable elements activation triggers necroptosis in mouse embryonic stem cells

A IGV graphs illustrate H3K9me3 occupancy ± 4OHT treatment in SL and 2iL culturing conditions, together with ATAC-seq in 2iL culturing conditions at Ripk3 and its upstream ERVs loci. Dual luciferase reporter system plasmids were constructed according to the IGV graphs. B, C Column graphs summarize the luciferase activity of Setdb1 cKO cells transfected by luciferase reporter system plasmids with different combinations of Ripk3 promoter, IAPLTR2_Mm and MMERVK10c-int. n = 3, technical replicates. D Schematic view of the upstream TE of Ripk3 KO strategy. E Cell viability assay of WT and TE KO cells of Setdb1 CKO mESCs treated with/without 4OHT using CCK8 test (n = 2 biological replicates; error bar, SD; unpaired t-test, *p < 0.05). F qPCR analysis of Ripk3 expression in Setdb1 cKO cells and TE KO cells with/without 4OHT treatment. (n = 2, biological replicates; error bar, SD; t-test, *p < 0.05). G Cell viability assay of Setdb1 cKO cells overexpressing CRISPRoff using CCK8 test. Cells were transfected with control sgRNA and sgRNA targeting IAPLTR2 and MMERVK10c. (n = 6 biological replicates; error bar, SD; unpaired t-test, *p < 0.05, **p < 0.01, ***p < 0.001). H Ripk3 expression of Setdb1 cKO cells overexpressing CRISPRoff. Cells were transfected with control sgRNA and sgRNA targeting IAPLTR2 and MMERVK10c. (n = 3 biological replicates; error bar, SD; unpaired t-test, *p < 0.05, **p < 0.01, ***p < 0.001).