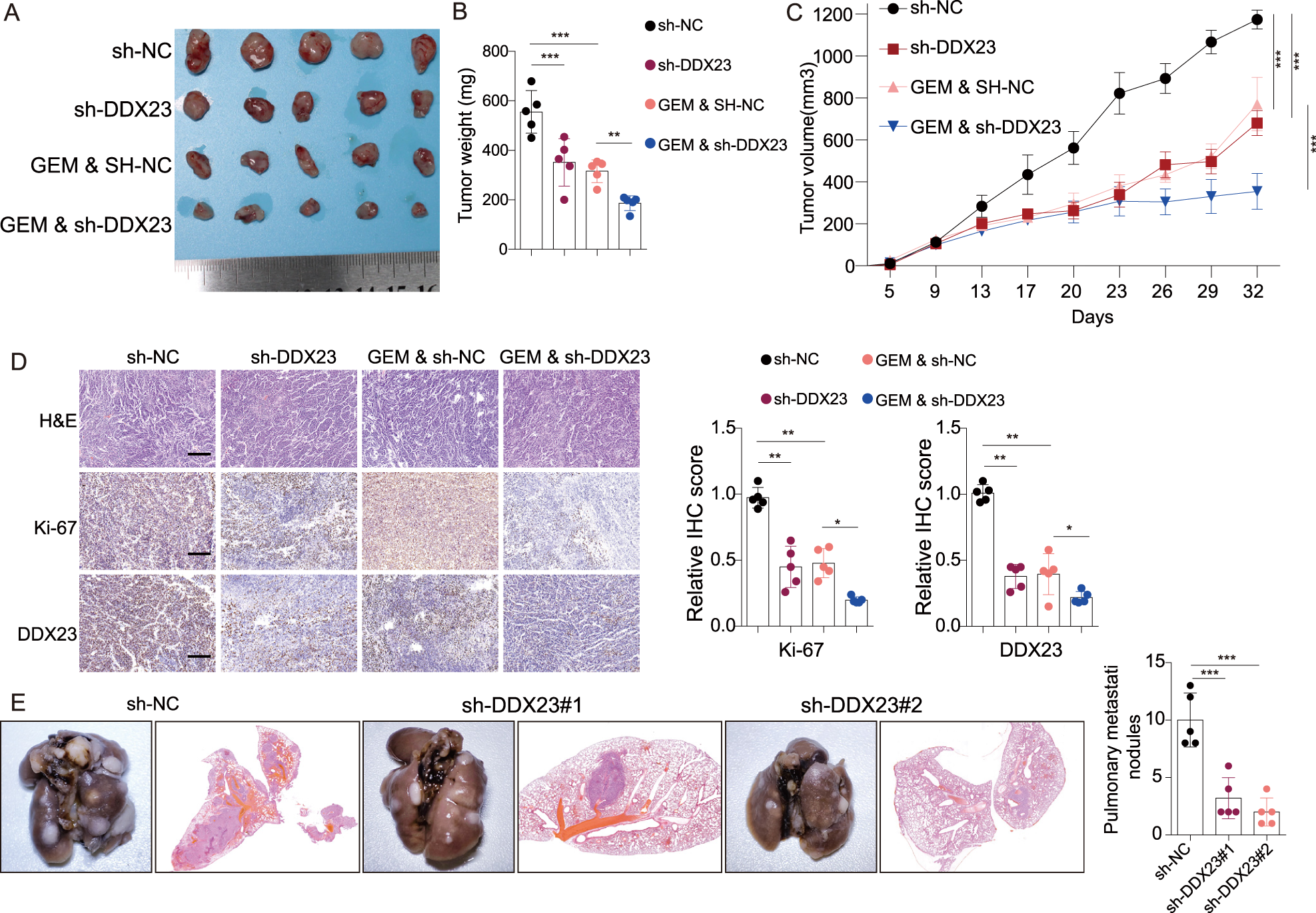
Fig. 6: DDX23 knockdown led to suppressed in vivo tumor growth and lung metastasis.

A–C The size (A), weight (B), and volume (C) of the in vivo tumors showed that DDX23 knockdown led to suppressed tumor growth in synergy with gemcitabine treatment. D H&E and Ki-67 IHC results showed that DDX23 knockdown led to suppressed tumor growth. E DDX23 knockdown led to suppressed lung metastasis, shown by the inhibited numbers of lung nodules. *P < 0.05, **P < 0.01, ***P < 0.001.