Fig. 3: PDIA4 regulates the sensitivity of RCCs to ferroptosis.
From: PDIA4 confers resistance to ferroptosis via induction of ATF4/SLC7A11 in renal cell carcinoma

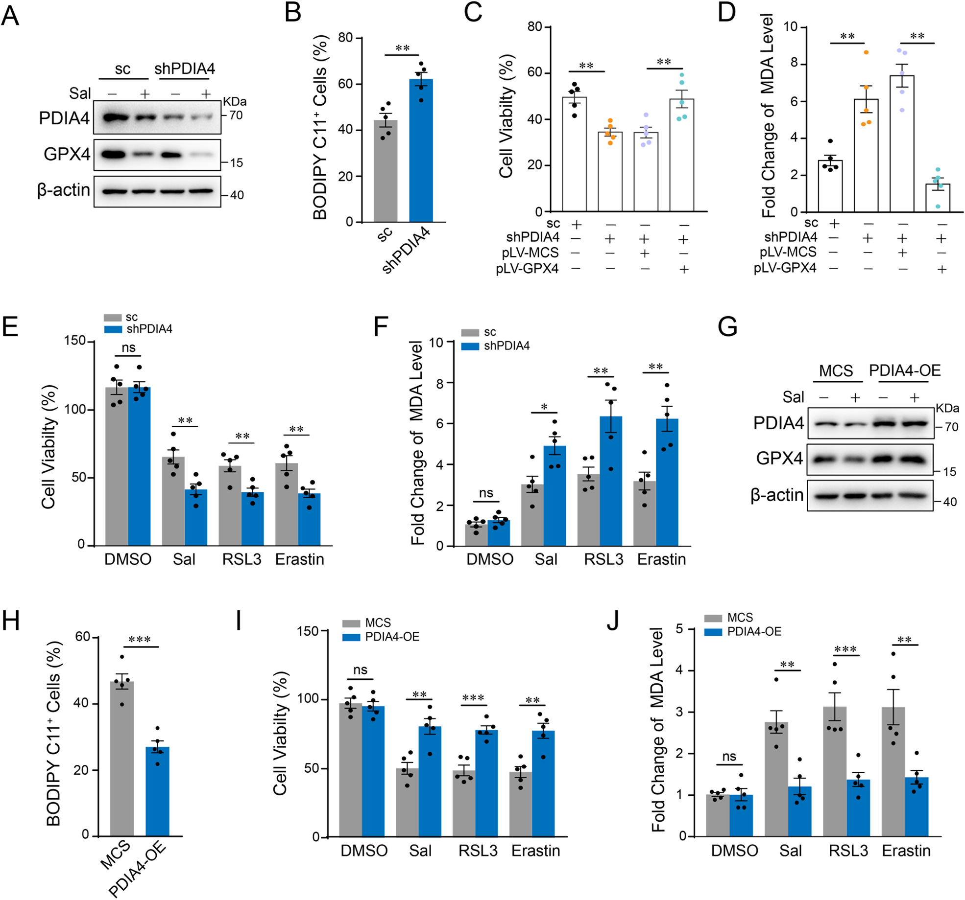
Stable PDIA4-silencing-down or scramble control 786-O cells were treated with Sal (2 µM). A Western blot assay of cell lysates using antibodies against PDIA4 and GPX4. B Flow cytometry analysis showing lipid ROS by means of fluorogenic reaction with BODIPY 589/591 C11 in stable PDIA4-silencing-down or scramble control 786-O cells. Stable PDIA4-silencing-down or scramble control 786-O cells were treated with Sal (2 µM) and transfected with GPX4-overexpressing or control plasmid. C Cell viability assay and D level of lipid peroxidation measured by MDA assay. Stable PDIA4- or scramble control-silencing down 786-O cells were treated with Sal (2 µM) or separate ferroptosis inducers, RSL3 (1 µM) and erastin (2 µM) for 24 h. E Cell viability assay and F level of lipid peroxidation measured by MDA assay. Stable PDIA4- or control MCS-overexpressing 786-O cells were treated with Sal (2 µM) or separate ferroptosis inducers, RSL3 (1 µM) and erastin (2 µM) for 48 h. G Western blot assay of cell lysates using antibodies against PDIA4 and GPX4. H Flow cytometry analysis showing lipid ROS by means of fluorogenic reaction with BODIPY C11. I Cell viability assay and J level of lipid peroxidation measured by MDA assay. Data are present as mean ± S.E.M., n = 5 independent repeats. Student’s t-test was performed in (B) and (H). One-way ANOVA analysis was performed in (C), (D), (E), (F), (I), and (J). *P < 0.05; **P < 0.01; ***P < 0.001.