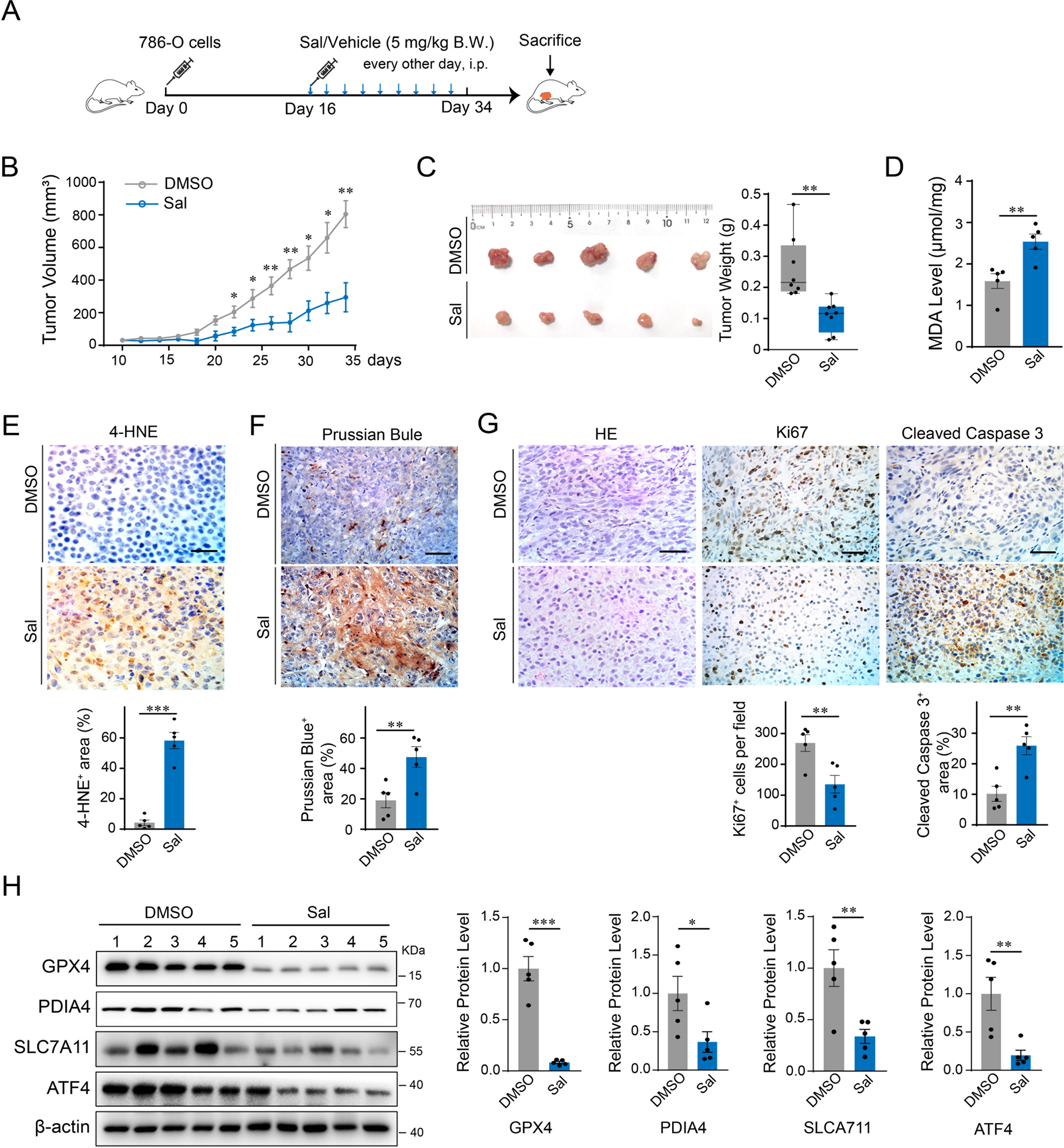
Fig. 5: Sal suppresses the growth of RCC by promoting ferroptosis in vivo.
From: PDIA4 confers resistance to ferroptosis via induction of ATF4/SLC7A11 in renal cell carcinoma

2 × 106 786-O cells were administrated subcutaneously to BALB/c nude mice to establish xenograft mouse models. Animals were randomly divided into Sal treatment and vehicle control groups (n = 8), with the administration of Sal (5 mg/kg BW, intraperitoneally, every other day) or solvent vehicle from the day when the size of the tumor reaches 50 mm3. A Schematic diagram of in vivo experimental design. B Tumor growth curve. C Representative images of isolated tumor (left) and the result of statistical analysis on the size data (right). D Level of lipid peroxidation measured by MDA assay in the tumor homogenates. E Representative images (up) and statistic data (bottom) of 4-HNE assay and F Representative images (up) and statistic data (bottom) of Prussian blue staining. G Representative images of H&E, IHC staining of Ki67, and cleaved caspase-3 staining (up) and statistic data (bottom). Scale bar: 50 µm. H Western blot analysis on the tumor tissue homogenates by using antibodies against PDIA4, ATF4, SLC7A11, and GPX4. The right panel is the result of the statistical analysis of the integral optical density of separate bands. Data are present as mean ± S.E.M., n = 5. P values were calculated using a two-tailed unpaired Student’s t-test. *P < 0.05; **P < 0.01; ***P < 0.001.