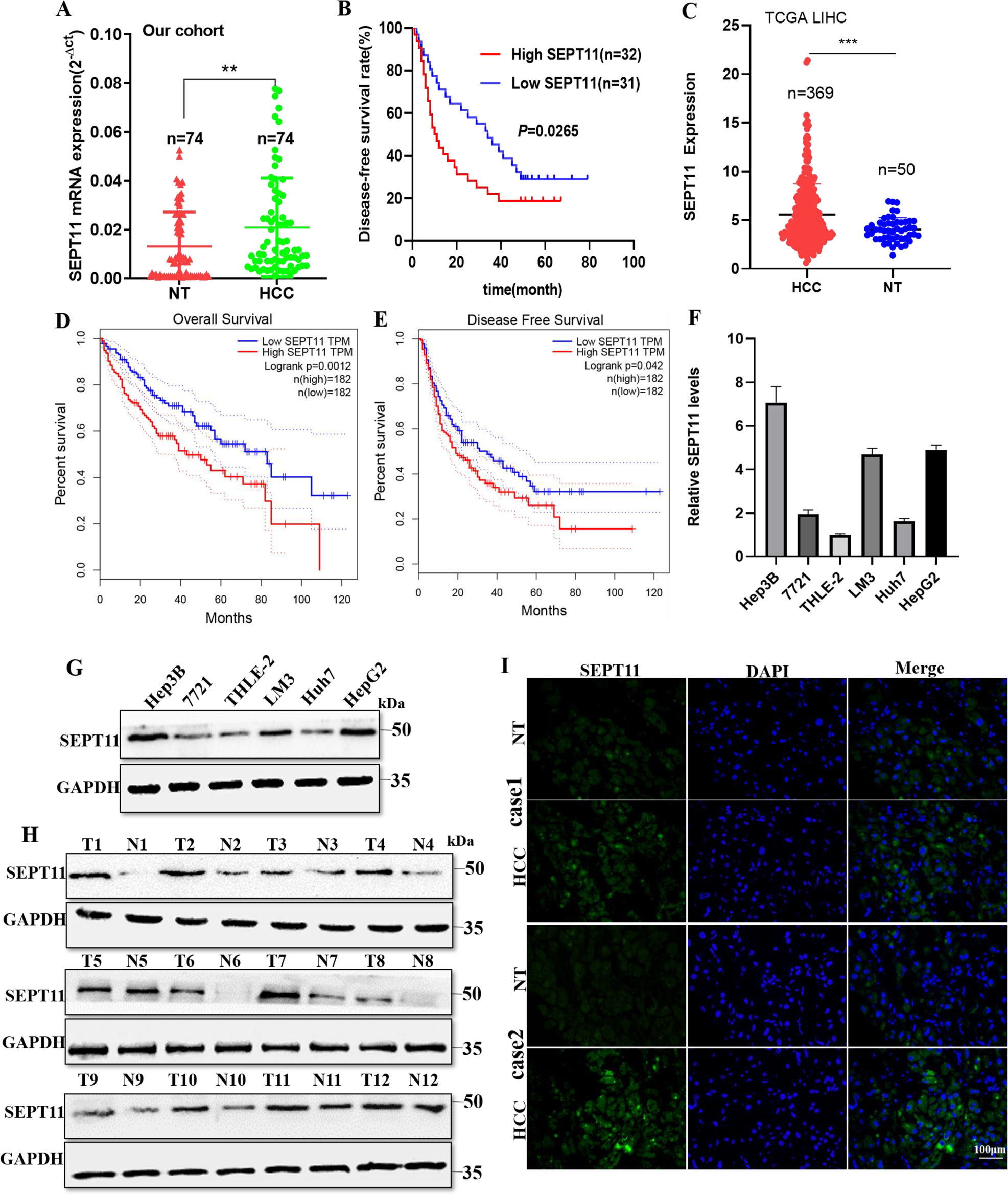
Fig. 2: The expression of SEPT11 in HCC was detected by bioinformatics analysis and biological experiments, and its relationship with prognosis was analyzed.

A QPCR detection of SEPT11 expression in 74 patients with HCC paired cancer and paracancerous tissues; B the relationship between SEPT11 expression and prognosis DFS in 74 patients with HCC; C The expression of SEPT11 in tumor and adjacent tissues was analyzed by TCGA database data; D, E The relationship between SEPT11 expression and prognosis of OS and DFS was analyzed by using TCGA database data; F, G QPCR and WB were used to detect the transcriptional expression and protein content of SEPT11 in hepatocytes THLE-2 and HCC cells Huh7, HCCLM3, HepG2, and Hep3B; H WB was used to detect the expression of SEPT11 in paired cancer and adjacent tissues (n = 12); I Immunofluorescence staining was used to observe the expression of SEPT11 in paired cancer and adjacent tissues.