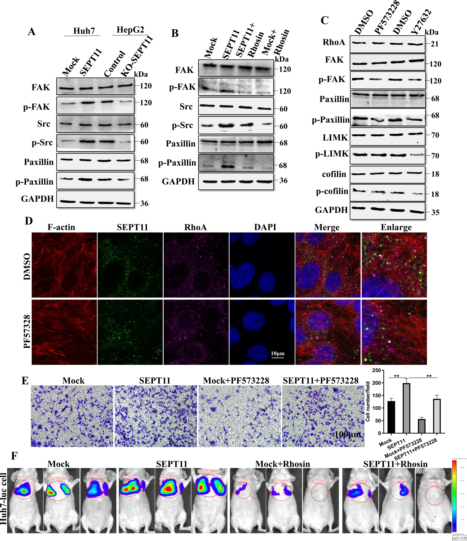
Fig. 6: SEPT11 activates FAK/Src/paxillin signaling to promote HCC migration.

A WB detection of the effect of SEPT11 expression on FAK/Src/paxillin signaling; B WB detection of the effect of RhoA on SEPT11-activated FAK/Src/paxillin signaling; C WB detection of Y27632 and FAK inhibitor PF573228 on FAK/Src/paxillin and LIMK/cofilin pathways; D The effect of PF573228 on actin arrangement and thickness detected by cellular immunofluorescence. E Detection of the effect of PF573228 on SEPT11-promoted cell migration; F Huh7-luciferase cells were injected into the tail vein of nude mice, and two groups of mice were treated with Rhosin (30 mg/kg) by intraperitoneal injection, then observed and photographed on the 28th day.